Days after Oracle celebrated their RHEL-based Oracle Linux distribution turning 20 years old, today they announced Unbreakable Enterprise Kernel 8.2 "UEK 8.2" as their alternative to the RHEL-clone kernel with Oracle Linux.
Oracle News Archives

302 Oracle open-source and Linux related news articles on Phoronix since 2006.
Four years ago Oracle announced Solaris CBE as the "Common Build Environment" version of Solaris 11.4. Oracle Solaris CBE is made available as free for open-source developers and other non-production use. Oracle this week released a new version of Solaris CBE for those wanting this free* version of Solaris.
The past few years Oracle has been working on bpftune as a solution for BPF-based, automatic tuning of Linux systems. Bpftune has been available via Oracle Linux and GitHub while finally their open-source GitHub code has seen the first new tagged release in a while.
For anyone still relying on Solaris in production or just nostalgic Solaris users from the grand Sun Microsystems days, Solaris 11.4 SRU 87 was released by Oracle this week as one of the heavier stable release updates in recent memory.
GraalVM has been an interesting and performant Java JDK that over time added support for additional programming languages and execution models. Following their 2022 announcement that GraalVM CE Java code would be donated to OpenJDK, Oracle recently announced that moving forward GraalVM will focus on non-Java languages.
Oracle today released VirtualBox 7.2 as the newest version of this cross-platform virtualization solution.
Building off the release of Red Hat Enterprise Linux 10 (RHEL 10.0) just over one month ago, Oracle today announced the general availability of Oracle Linux 10.0.
Oracle engineers have released the first public beta of the upcoming VirtualBox 7.2 virtualization software release for Windows, Linux, macOS, and Solaris systems.
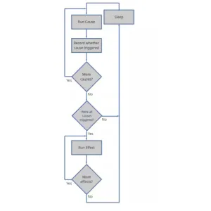
Adaptived is a cause-and-effect daemon developed by Oracle that ties into their work on adaptive memory management (adaptivemm) for proactive memory handling and the OOMD out-of-memory daemon.
Oracle Solaris 11.4.81 CBE is now available as the newest release of this Oracle Solaris "Common Build Environment" version that is essentially a community-supported. non-production version of Solaris intended for free / open-source software developers. Oracle Solaris 11.4.81 CBE comes after not seeing any CBE updates the past three years and now rather unexpectedly seeing this new version drop even with Solaris very rarely making any news these days.
Oracle today debuted the newest version of their Unbreakable Enterprise Kernel "UEK" designed to be paired with their RHEL-derived Oracle Linux operating system as a heavily-patched version of the Linux kernel. With today's release of UEK 8 they have rebased atop the current Linux 6.12 long-term support codebase.
Along with the GraalVM 24 update today, Oracle has formally released OpenJDK Java 24. JDK 24 is now out under general availability status with many new features and changes.
Building off last month's release of Red Hat Enterprise Linux 10.0 beta, Oracle today published the Oracle Linux 10 Developer Preview for a first glimpse at this next RHEL10-derived operating system.
Oracle today announced the Oracle Linux Enhanced Diagnostics (OLED) as their newest project that aims to enhance the debugability of the Linux kernel.
Oracle has shifted their Unbreakable Enterprise Kernel to a Linux 6.10 base with UEK-next.
Back in 2018 Oracle introduced Libresource as a standardized API for accessing system resource information around memory / network / device statistics and other metrics. Libresource v2 was announced this week as largely a rewrite of the project.
Oracle engineers continue working on the TrenchBoot initiative to advance boot security and integrity for Linux. The tenth iteration of the TrenchBoot patches were posted this week as it works its way toward the mainline kernel.
Oracle today published their newest release of UEK-Next, their forward-looking version of the "Unbreakable Enterprise Kernel" targeting Oracle Linux users.
DTrace used to be one of the Solaris features long sought after by Linux developers but over time the Linux kernel tracing capabilities have improved and Oracle has been supporting DTrace on Linux now for years without too much fanfare. DTrace 2.0.0-1.14 was released this past week as the latest iteration of this user-space implementation that builds off the Linux kernel tracing functionality like BPF.
In addition to Oracle releasing OpenJDK 21 / Java 21 on Tuesday, their GraalVM team also carried out a same-day release of GraalVM with the new Java 21 features and more.
MySQL 8.1 is available today with the community server builds now available for this latest major update to this popular SQL database server.
Following the stunning decision last month by IBM that they would begin limiting access to the Red Hat Enterprise Linux sources, AlmaLinux quickly came out working on a path forward and Rocky Linux also shared some ideas how they may continue providing a RHEL-compatible Linux distribution. We've been waiting for Oracle to comment on their plans for the RHEL-compatible Oracle Linux distribution and today they finally issued a statement.
Well, here is something nifty being worked on by Oracle. Oracle engineers have been developing "bpftune" as a new always-on, automatic tuning of Linux systems -- in particular, the many different Linux kernel tunables available and this tuning system leverages the kernel's Berkeley Packet Filter (BPF) observability features to carry out its work.
Oracle has published the latest community edition releases of GraalVM targeting JDK17 and JDK20. GraalVM also continues to support a variety of other languages beyond Java as well.
GraalVM 22.3 is now available as Oracle's quarterly feature release to this high performance Java JVM/JDK that also supports additional programming languages and execution models.
Oracle Linux 9 as Oracle's offshoot of Red Hat Enterprise Linux 9 is now available in general availability (GA) form. Besides being based on RHEL9, Oracle Linux 9 offers up their latest "Unbreakable Enterprise Kernel" for extra kernel features while also continuing to produce a Red Hat Compatible Kernel flavor as well.
Oracle on Monday released the Oracle Linux 9 Developer Preview as their take on Red Hat Enterprise Linux 9 that reached general availability last month.
Oracle this morning published the GraalVM Community Edition 22.1 feature release for this high-performance Java/JDK distribution that also provides runtimes for JavaScript, Python, and other languages.
Oracle has begun making a new version of Solaris 11.4 available for free/open-source developers and for non-production personal use. Oracle Solaris 11.4 "CBE" was announced to little fanfare last month for what many open-source OS enthusiasts will likely argue is too little, too late.
For use with Windows Subsystem for Linux (WSL), Oracle this week released Oracle Linux 8.5 onto the Microsoft Store.
GraalVM 22.0 has been released for this Java VM/JDK that also supports other programming languages and run-times / execution modes. GraalVM continues to be performant and showing promising results not just for Java with JIT'ing but also ahead-of-time Java compilation to Native Image as well as for its Python implementation, WebAssembly run-time, and other targets.
Oracle has published its latest quarterly update to GraalVM, the open-source Java JVM/JDK implemented in Java that also supports other execution modes and programming languages from Python to R to Ruby.
Java 17 has made it to general availability status today with a number of improvements.
Sent out last year was a "request for comments" on "Maple Tree" as a new data structure for the Linux kernel. The latest version of the Maple Tree patches were sent out today with mixed results but for where gains are being made they can be quite significant.
For more than one year now Oracle engineers have been working on Trenchboot support for securely booting the Linux kernel. Sent out today is the third revision of this work for establishing a dynamic root of trust for measurement.
Oracle has published a new version of GraalVM, its open-source Java JVM/JDK implemented in Java that also supports other programming languages and execution modes. GraalVM continues to be quite an interesting effort given its various languages supported and interesting technical experiments/features in the name of greater Java performance and other innovative features.
Trenchboot continues to be worked on for providing boot integrity technologies that allow for multiple roots of trust around boot security and integrity. Oracle engineers on Friday sent out their latest Linux kernel patches so it can enjoy a "Secure Launch" by the project's x86 dynamic launch measurements code.
Oracle on Tuesday released Solaris 11.4 SRU33 as the latest monthly stable release update for this largely idling operating system. With the thirty-third stable release update to Solaris 11.4 are delivering some arguably long overdue features.
Oracle engineers have continued working on the "Maple Tree" data structure for the Linux kernel as an RCU-safe, range-based B-tree designed to make efficient use of modern processor caches.
Succeeding January's release of GraalVM 21.0 is now GraalVM 21.1 with many performance improvements and other new features.
Oracle continues advancing their "Unbreakable Enterprise Kernel" as the company's modified Linux kernel build offered to Oracle Linux users as an alternative to its Red Hat Compatible Kernel for their RHEL-based OS. Unbreakable Enterprise Kernel 6 Update 2 is out to end Q1'2021 with various new features.
Patches back in 2013 were proposed for "PRAM" as persistent over-kexec memory storage to allow saving of memory pages across kernel reboots via kexec or when hitting a new kernel via kexec. Nearly one year ago Oracle retook up the effort and sent out PKRAM as their "preserved-over-Kexec" RAM and now finally a second iteration of PKRAM has been published.
Oracle continues maintaining Solaris 11.4 with monthly stable release updates but there still is no public sign of anything past 11.4 for this operating system that was once exciting during the Sun Microsystems days. But with this week's 11.4 SRU30 release, at least there are many package updates.
Oracle today released their Unbreakable Enterprise Kernel Release 5 Update 5 intended for use on their RHEL-based Oracle Linux. Oracle's "Unbreakable Enterprise Kernel" tends to be a newer Linux LTS kernel with extra features compared to what is found in the current RHEL / Red Hat Compatible Kernel builds.
Oracle on Tuesday released GraalVM 21.0 as the latest version of their Java VM/JDK that also supports other languages and modes of execution.
GraalVM continues its quest as the virtual machine not only supporting Java but also additional languages and execution modes with a focus on stellar performance and speedy startups. GraalVM CE 20.3 was released on Tuesday as the latest for this open-source package supporting Java, Node.js, an LLVM runtime, and more.
Oracle has released Oracle Linux 8 Update 3 as the newest version of their RHEL8-based operating system.
After announcing Unbreakable Enterprise Kernel 6 back in March as their modified kernel based currently on the Linux 5.4 source tree while adding and back-porting extra features, UEK R6U1 was released today as their first major update to this kernel that can be found on the likes of Oracle Linux and powering the Oracle Cloud.
More than a decade ago Linux users tended to be envious of Sun Microsystems' Solaris for ZFS and DTrace as the two most interesting technical selling points of the platform. In that time OpenZFS is now extremely vibrant for offering ZFS on BSD and Linux systems while DTrace is barely brought up these days. This tracing framework originally developed for Solaris was fantastic back in the day but over the years Linux has stepped up its game with various efforts. Now as we hit the end of 2020, Oracle engineers continue working on bringing better DTrace support to Linux.
With no new indications of Solaris 12 or Solaris 11.next and given the past layoffs and previous announcements from Oracle, today's statement that Solaris 11.4 will remain as their continuous delivery model with monthly SRU releases come as little surprise.
302 Oracle news articles published on Phoronix.
