Basic object creation
posted 14 years ago
-
-
Number of slices to send:Optional 'thank-you' note:
-
-
Hi, I am very new to Java (and coding in general) and I am having some problems with creating objects and getting them to work in methods.
Just as a basic task I am trying to create a class called ThreeVector and I am trying to get it to store and retrieve the z y and z components of a vector as a single object so that I can use them in various methods such as getting the magnitude of the vector, the scalar product of two vectors etc...
So far all the things I have tried have not worked either because my object has been created in the wrong way for some reason or my method cannot call the object as a valid argument
Any pointers as to how this should be laid out would be appreciated
Just as a basic task I am trying to create a class called ThreeVector and I am trying to get it to store and retrieve the z y and z components of a vector as a single object so that I can use them in various methods such as getting the magnitude of the vector, the scalar product of two vectors etc...
So far all the things I have tried have not worked either because my object has been created in the wrong way for some reason or my method cannot call the object as a valid argument
Any pointers as to how this should be laid out would be appreciated
posted 14 years ago
-
-
Number of slices to send:Optional 'thank-you' note:
-
-
Hello and welcome to the Ranch.
Could you post us the code of what you think is your closest try so far?
That way we can spot what the problem is and work from there to help you.
I think that way it will benefit your learning much more if we start from what you have so far.
Regards,
Stefaan
Could you post us the code of what you think is your closest try so far?
That way we can spot what the problem is and work from there to help you.
I think that way it will benefit your learning much more if we start from what you have so far.
Regards,
Stefaan
Qasim Rashid
Greenhorn
Posts: 5
posted 14 years ago
-
-
Number of slices to send:Optional 'thank-you' note:
-
-
package module2;
public class ThreeVector {
public ThreeVector(int i, int j, int k) {
}
double magnitude (int xx, int yy, int zz){
double y;
y = Math.sqrt((xx*xx)+(yy*yy)+(zz*zz));
return y;
}
public static void main(String[] args) {
ThreeVector vector1 = new ThreeVector(2,3,2);
System.out.println(""+vector1);
double gh = (2,3,2);
This is what I have so far, atm its nothing coherent just the leftover of the doodles I have done while trying to get the syntax to work
public class ThreeVector {
public ThreeVector(int i, int j, int k) {
}
double magnitude (int xx, int yy, int zz){
double y;
y = Math.sqrt((xx*xx)+(yy*yy)+(zz*zz));
return y;
}
public static void main(String[] args) {
ThreeVector vector1 = new ThreeVector(2,3,2);
System.out.println(""+vector1);
double gh = (2,3,2);
This is what I have so far, atm its nothing coherent just the leftover of the doodles I have done while trying to get the syntax to work
posted 14 years ago
-
-
Number of slices to send:Optional 'thank-you' note:
-
-
Ok,
Let's start at the beinning.
let me repost your code in code tags so it's easier to follow :
I see you provide a Consturctor for you class ThreeVector.
This constructor tells it to create a ThreeVector based on 3 integer parameters. First problem i spot here, is that no matter what you pass through to the constructor, nothing happens with it.
To solve this, i propose you make 3 instance variables (i, j and k) and mark them private. Instance are directly under the class declaration, meaning not in any method.
example:
Then in your constructor you need to assign the values passed to the instance variables of the current object:
Now we have an object that actualy contains the values that we passed to it.
With the method at line 8 (magnitude(int xx, int yy, int zz)) i assume you want to calculate the magnitude of the current ThreeVector object.
If that is the case you don't need to pass it any parameters, you can use the instance variables i, j and k and you can change line 8 to :
At line 16 you write out your object. What actualy gets Written out is what is returned from the ThreeVector's toString() method. Which, because it is not defined is the one inherited from it's superclass, Object (every class inherits from Object).
If you want something meaningfull when you print the object, then simply override the toString() method to have it return something usefull. Something like :
At line 17 i think you want to calculate the magnitude of the ThreeVector. This can be done by calling the method magnitude on the ThreeVector object vector1 and, if you want to do something with the value, assign it to a variable:
I hope this was clear enough.
If it wasn't, post your new version of your code with the additional question.
Regards,
Stefaan
Let's start at the beinning.
let me repost your code in code tags so it's easier to follow :
I see you provide a Consturctor for you class ThreeVector.
This constructor tells it to create a ThreeVector based on 3 integer parameters. First problem i spot here, is that no matter what you pass through to the constructor, nothing happens with it.
To solve this, i propose you make 3 instance variables (i, j and k) and mark them private. Instance are directly under the class declaration, meaning not in any method.
example:
Then in your constructor you need to assign the values passed to the instance variables of the current object:
Now we have an object that actualy contains the values that we passed to it.
With the method at line 8 (magnitude(int xx, int yy, int zz)) i assume you want to calculate the magnitude of the current ThreeVector object.
If that is the case you don't need to pass it any parameters, you can use the instance variables i, j and k and you can change line 8 to :
At line 16 you write out your object. What actualy gets Written out is what is returned from the ThreeVector's toString() method. Which, because it is not defined is the one inherited from it's superclass, Object (every class inherits from Object).
If you want something meaningfull when you print the object, then simply override the toString() method to have it return something usefull. Something like :
At line 17 i think you want to calculate the magnitude of the ThreeVector. This can be done by calling the method magnitude on the ThreeVector object vector1 and, if you want to do something with the value, assign it to a variable:
I hope this was clear enough.
If it wasn't, post your new version of your code with the additional question.
Regards,
Stefaan
Qasim Rashid
Greenhorn
Posts: 5
posted 14 years ago
-
-
Number of slices to send:Optional 'thank-you' note:
-
-
Thanks that does help a lot. Makes a few things clearer to me as to how to set things out.
One thing that I am still not so sure about is when you say:
"Then in your constructor you need to assign the values passed to the instance variables of the current object"
I am not so sure what you mean. I cant picture what my constructor should look like when I do that
One thing that I am still not so sure about is when you say:
"Then in your constructor you need to assign the values passed to the instance variables of the current object"
I am not so sure what you mean. I cant picture what my constructor should look like when I do that
posted 14 years ago
Each object (instance of the class created by using the new operator (new ThreeVector()) has it's own set of instance variables.
When you use the constructor, which, in this case, has 3 parameters, you are saying, create me a ThreeVector type object with the parameters i provide.
Those parameters only get meaning when they are actualy assigned to the object in some way, otherwise those local variables just disapear after the constructor is done executing.
If we don't assign those instance variables the values in the constructor, they will defaulted to 0 (instance variable default value for primitive int type).
-
-
Number of slices to send:Optional 'thank-you' note:
-
-
Each object (instance of the class created by using the new operator (new ThreeVector()) has it's own set of instance variables.
When you use the constructor, which, in this case, has 3 parameters, you are saying, create me a ThreeVector type object with the parameters i provide.
Those parameters only get meaning when they are actualy assigned to the object in some way, otherwise those local variables just disapear after the constructor is done executing.
If we don't assign those instance variables the values in the constructor, they will defaulted to 0 (instance variable default value for primitive int type).
Qasim Rashid
Greenhorn
Posts: 5
posted 14 years ago
-
-
Number of slices to send:Optional 'thank-you' note:
-
-
Ahh ok I see, so each time I call the ThreeVector object I would have to specify the values within it using the this.i method?
Or after that I could just write something on the lines of
ThreeVector vector1 = new ThreeVector(i,j,k)?
Or after that I could just write something on the lines of
ThreeVector vector1 = new ThreeVector(i,j,k)?
posted 14 years ago
-
-
Number of slices to send:Optional 'thank-you' note:
-
-
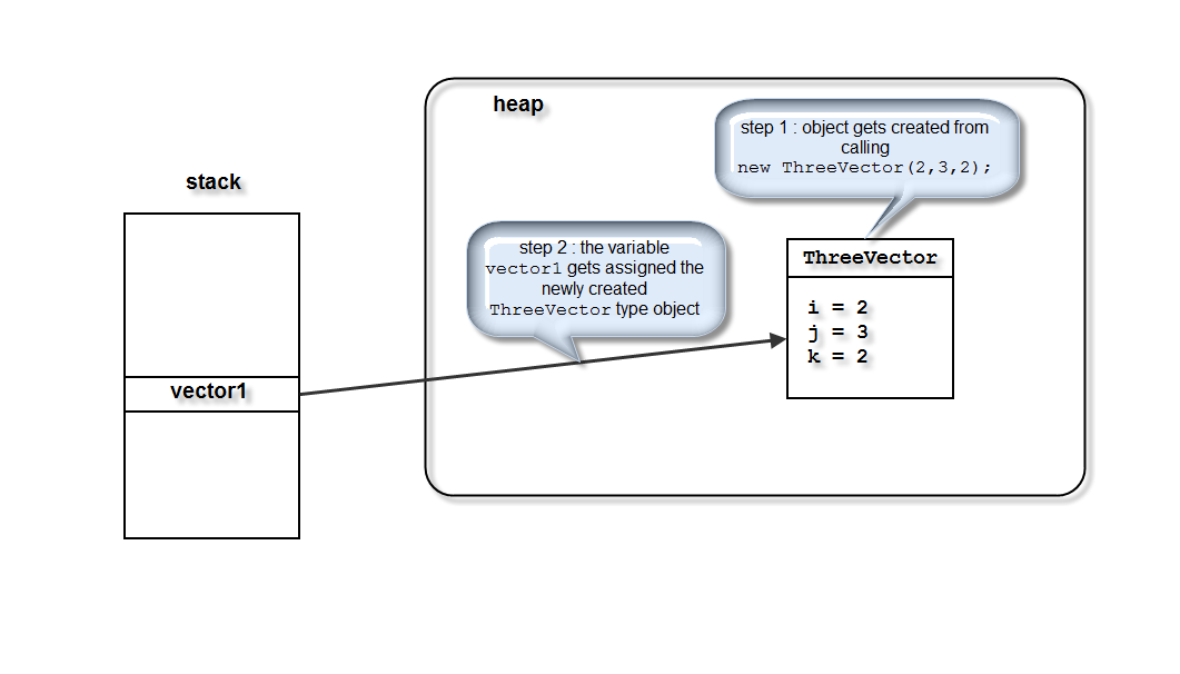
When you write, for example:
and you have this constructor:
A new ThreeVector object gets created
In the constructor the following happens:
the instance variable i of the new object is set to 2 (this.i = 2;) the instance variable j of the new object is set to 3 (this.j = 3;) the instance variable k of the new object is set to 2 (this.k = 2;)
After the object is created (and it's constructor completes) the variable vector1 gets assigned the new object.
See the attachment for a visualisation of the result of the line of code in the stack and heap.
I hope this clears things out a bit.
Regards,
Stefaan
and you have this constructor:
A new ThreeVector object gets created
In the constructor the following happens:
After the object is created (and it's constructor completes) the variable vector1 gets assigned the new object.
See the attachment for a visualisation of the result of the line of code in the stack and heap.
I hope this clears things out a bit.
Regards,
Stefaan
Qasim Rashid
Greenhorn
Posts: 5
posted 14 years ago
-
-
Number of slices to send:Optional 'thank-you' note:
-
-
Ahh ok yes I see that definitely clears it up for me
Thank you very much for all your help and time
Regards
Qasim
Thank you very much for all your help and time
Regards
Qasim
| money grubbing section goes here: The new gardening playing cards kickstarter is now live! https://www.kickstarter.com/projects/paulwheaton/garden-cards |











![Filename: stack_heap.png
Description: stack / heap result visualisation of the line of code [Thumbnail for stack_heap.png]](https://coderanch.com/t/555898/a/2648/thumb-stack_heap.png)