Devpost
Participate in our public hackathons
Devpost for Teams
Access your company's private hackathons
Grow your developer ecosystem and promote your platform
Drive innovation, collaboration, and retention within your organization
By use case
Blog
Insights into hackathon planning and participation
Customer stories
Inspiration from peers and other industry leaders
Planning guides
Best practices for planning online and in-person hackathons
Webinars & events
Upcoming events and on-demand recordings
Help desk
Common questions and support documentation
Sort by:
Transform unstructured documents into actionable insights with AI-powered intelligence, automation, and data extraction.
We build a supervised self-healing RAG system.
We're the booking layer that connects Tasco's 4.1 million users to Vietnam's 3,000 car washes — think Grab, but for car washes.
It's like Cursor for Notion, except your whole team ships (even Johnny at marketing department)
Automated QA for code-generating MCP servers. Runs verification gates on AI-generated code, uses an LLM agent loop to fix failures iteratively, and produces scored reports with executable proof.
HexLock is a decentralized security and access management system that allows users to securely control access to digital assets, applications, or services.
The HBT Ticketing System is a digital platform that allows users to browse, book, and manage tickets in a streamlined and efficient manner.
The medical_record project was inspired by the critical need for secure, accessible, and tamper-proof healthcare data management systems.
WhisperNote: Your Secure, Cross-Platform Note-Taking Oasis
VerdictVR: Decentralized AI-Powered Courtroom (VR)
NeuraDNS | Blockchain domain registry with DigitalOcean Gradient AI as the intelligent validation gatekeeper before every on-chain write.
AI powered College Event Management System
AI multi-agent system that transforms CAD building plans into FKS-compliant fire department orientation plans in minutes, not weeks.
AI agents that read patient FHIR records, reason against payer criteria, and submit prior authorization requests — in minutes, not days. Built on MCP + A2A + FHIR R4.
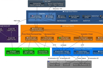
TELOS is a Gemini-powered Windows UI navigator that sees the desktop through screenshots, interprets apps with multimodal reasoning, executes actions through UI Automation.
Filegraph is a voice-controlled desktop workspace where a Gemini-powered agent sees your UI, navigates files, manipulates canvases, and executes 50+ actions, all through natural conversation.
Multimodal incident agent for SRE/DevOps: voice, screenshots & logs in one flow. Gemini-powered triage with human-in-the-loop.
The AI gestor that handles your taxes end-to-end — for individuals, startups, and finance
97% of the web is invisible to screen readers. Apollos uses Gemini Vision to navigate it by sight — the way a sighted person would.
Talk to your camera, get a digital twin — Relio turns the real world into 3D assets, e-commerce listings, and videos in real-time using just your voice.
AI friend who watches your replays via Gemini Live API, talks through plays in real-time voice, and climbs the road to Gold with you.
A Flight Simulator for Developers
PlantBuddy turns plants into AI companions. Using IoT sensing of plant electrical signals, it enables conversations and music while storing encrypted interactions on decentralized storage.
Kizuna Engine — Real-time AI companions with memory, personality and voice. Powered by Gemini Live API. They remember you. They evolve. District Zero is waiting.