公告: 重要政策举措及实施效果
科研进展 更多
-
昆明植物所研究揭示新型蜗牛...心脑血管疾病是全球首位致死致残病因,且发病...
-
广义羊蹄甲属植物花水力策略...长期以来,藤本植物在季节性干旱热带森林中的...
-
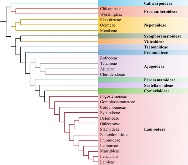
版纳植物园全面综述了唇形...唇形科(Lamiaceae)是被子植物中物种最丰富的...
工作进展 更多
- 昆明分院举办树立和践行正确政绩观学习教育读书班 (2026-03-18)
- 昆明分院举办“巾帼心向党 奋斗绽芳华” 系列主题活动 (2026-03-09)
- 中共中国科学院昆明分院分党组推进部署树立和践行正确政绩观学习教育 (2026-03-04)
- 昆明分院召开档案工作推进会 (2026-02-28)
- 昆明分院春节前走访慰问滇黔中国科学院院士 (2026-02-13)
- 昆明分院召开2026年第一次党政联席会 (2026-02-11)
党群工作 更多
- 昆明分院举办树立和践行正确政绩观学习教育读书班 (2026-03-18)
- 版纳植物园召开党支部工作推进会 (2026-03-17)
- 版纳植物园召开党委理论学习中心组学习扩大会 (2026-03-16)
- 版纳植物园党委启动部署树立和践行正确政绩观学习教育 (2026-03-15)
- 地化所召开党支部工作推进会 (2026-03-13)
- 地化所党委举办树立和践行正确政绩观学习教育首期读书班暨党委理论... (2026-03-13)
一线动态 更多
- 法国国家科学研究中心生态与环境研究所代表团访问版纳植物园 (2026-03-17)
- 墨脱森林野外站国标宣贯暨建站启动会举行 (2026-03-06)
- 版纳植物园研究员杨洁荣获“中国科学院三八红旗手”称号 (2026-03-06)
- “药香华夏”中国植物园联合特展西双版纳分会场开幕 (2026-03-05)
- 云南省动物模型与人类疾病机理重点实验室召开第四届学术委员会第一... (2026-03-03)
- 昆明动物所举行升国旗仪式 (2026-03-03)
人才教育 更多
- 版纳植物园研究员杨洁荣获“中国科学院三八红旗手”称号 (2026-03-06)
- 昆明分院春节前走访慰问滇黔中国科学院院士 (2026-02-13)
- 中国科学院昆明动物研究所开办“科学夜话”青年论坛 (2026-02-09)
- 版纳植物园举办AI应用专题培训 (2026-02-04)
- 版纳植物园2人入选第三届中国人与生物圈青年人才支持计划 (2026-01-30)
- 2025种群基因组学国际培训班在版纳植物园举办 (2025-12-24)
科普园地 更多
研究所风貌 更多
昆明植物所 昆明动物所 版纳植物园 地球化学所 云南天文台









































