International Journal on Recent and Innovation Trends in Computing and Communication ISSN: 2321-8169 Volume: 5 Issue: 7 145 – 151 _______________________________________________________________________________________________ 145 IJRITCC | July 2017, Available @ http://www.ijritcc.org _______________________________________________________________________________________ Discovering High Utility Item Sets to Achieve Lossless Mining using Apriori Algorithm Gagan S Purad Assistant Professor, Dept. of CSE, New Horizon College Of Engineering, Bangalore, India. Email-id: gagansp99@gmail.com Abstract —Mining high utility thing sets (HUIs) from databases is a vital information mining errand, which alludes to the disclosure of thing sets with high utilities (e.g. high benefits).The proposal three effective calculations named AprioriCH (Apriori-based calculation for mining High utility Closed þ itemsets), AprioriHC-D (AprioriHC calculation with Discarding unpromising and detached things) and CHUD (Closed þ High Utility itemset Discovery) to discover this portrayal. Further, a strategy called DAHU (Derive All High Utility itemsets) is proposed to recuperate all HUIs from the arrangement of CHUIs without getting to the first database.To accomplish high proficiency for the mining errand and give a succinct mining result to clients, we propose a novel system in this paper for mining closedþ high utility itemsets (CHUIs), which fills in as a reduced and lossless portrayal of HUIs. Keywords— High utility item set, Apriori, item set, Frequent item set _____________________________________________________*****____________________________________________________ I. INTRODUCTION The World Wide Web is a dynamic world continually developing with changing circumstances and developing as far as the information it brings to the table. Frequent Item set Mining (FIM) is a principal examine theme in information mining. One of its prominent applications is showcase market basket investigation, which alludes to the disclosure of sets of things (thing sets) that are regularly bought together by clients. Be that as it may, in this application, the conventional model of FIM may find a lot of incessant yet low income thing sets and lose the data on important thing sets having low offering frequencies.These issues are caused by the truths that (1) FIM regards all things as having a similar significance/unit benefit/weight and (2) it expect that each thing in an exchange shows up in a twofold frame, i.e., a thing can be either present or truant in an exchange, which does not demonstrate its buy amount in the exchange. Consequently, FIM can't fulfill the necessity of clients who craving to find thing sets with high utilities, for example, high benefits. To address these issues, utility mining rises as an essential point in information mining. In utility mining, everything has a weight (e.g. unit benefit) and can seem more than once in every exchange (e.g. buy amount). The utility of a thing set speaks to its significance, which can be measured as far as weight, benefit, cost, amount or other data relying upon the client inclination. A. Background A thing set is known as a high utility item set (HUI) if its utility is no not as much as a client indicated least utility edge; else, it is known as a low utility thing set. Utility mining is an essential assignment and has an extensive variety of utilizations, for example, site click stream investigation cross showcasing in retail locations , portable business condition and biomedical applications [6]. Be that as it may, HUI mining is not a simple undertaking since the descending conclusion property in FIM does not hold in utility mining. At the end of the day, the scan space for mining HUIs can't be straightforwardly decreased as it is done in FIM in light of the fact that a superset of a low utility thing set can be a high utility thing set. Many examinations were proposed for mining HUIs, however they frequently display countless utility thing sets to clients. Countless utility thing sets makes it troublesome for the clients to fathom the outcomes. It might likewise make the calculations end up noticeably wasteful as far as time and memory prerequisite, or even come up short on memory. It is generally perceived that the higher utility thing sets the calculations create, the all the more preparing they expend. The execution of the digging undertaking diminishes enormously for low least utility limits or when managing thick databases. In FIM, to diminish the computational cost of the mining undertaking and present less however more critical examples to clients, many investigations concentrated on creating compact portrayals, for example, free sets [3], non-logical sets [4], chances proportion designs [15], disjunctive shut thing sets [11], maximal thing sets [8] and shut thing sets [20]. These portrayals effectively diminish the quantity of thing sets found, yet they are created for FIM rather than HUI mining. So it is required that we need to make the item sets available without any hassles, and record the hits with some proper measure. Ultimately the intension of this paper is to propose such solution to the problem found during finding item sets for high utilities. In this proclaim the algorithms
International Journal on Recent and Innovation Trends in Computing and Communication ISSN: 2321-8169 Volume: 5 Issue: 7 145 – 151 _______________________________________________________________________________________________ 146 IJRITCC | July 2017, Available @ http://www.ijritcc.org _______________________________________________________________________________________ are designed and altered to the previous versions if any present, such that the required results are achieved. That will be discussed further in detail.Usage of any product is constantly gone before by critical choices in regards to determination of the stage, the dialect utilized, and so on these choices are regularly affected by a few factors, for example, genuine condition in which the framework works, the speed that is required, the security concerns, and other execution particular subtle elements.The techniques consolidated in CHUD are proficient also, novel. They have never been utilized for vertical mining of high utility thing sets and shut high utility thing sets. II. RELATED WORKS The study carried out on the prior works include the following methods which deals with opinion mining and sentiment analysis on online reviews. 1. It regards all things as having a similar significance/unit benefit/weight. 2. It expect that each thing in an exchange shows up in a twofold frame, i.e., a thing can be either present or truant in an exchange, which does not demonstrate its buy amount in the exchange. 3. To find thing sets with high utilities, for example, high benefits. Current working scenario Many examinations were proposed for mining HUIs, however they regularly exhibit an extensive number of high utility itemsets to clients. An extensive number of high utility itemsets makes it troublesome for the clients to appreciate the outcomes. It might likewise make the calculations wind up noticeably wasteful as far as time and memory prerequisite, or even come up short on memory. It is generally perceived that the all the more high utility itemsets the calculations produce, the all the more preparing they devour. The execution of the digging undertaking diminishes incredibly for low least utility limits or when managing thick database. 1. The proposed portrayal is lossless because of another structure named utility unit cluster that permits recuperating all HUIs and their utilities productively. 2. The proposed portrayal is likewise smaller. 3. Proposing three proficient calculations named AprioriHC (Apriori-based calculation for mining High utility Closedþ itemset), AprioriHC-D (AprioriHC calculation with Discarding unpromising and detached things) and CHUD (Closedþ High Utility itemset Discovery) to discover this portrayal. The AprioriHC and AprioriHC-D calculations utilizes expansiveness initially inquiry to discover CHUIs and acquires some decent properties from the outstanding Apriori calculation. The CHUD calculation incorporates three novel procedures named REG, RML and DCM that incredibly upgrade its execution. Results demonstrate that CHUD is substantially speedier than the best in class calculations for mining all HUIs. 4. Here is a top-down strategy named DAHU (Derive All High Utility itemsets) for proficiently recuperating all HUIs from the arrangement of CHUIs. Here it is tended to the issue of excess in high utility itemset mining by proposing a lossless and conservative portrayal named closedþ high utility itemsets, which has not been investigated up until this point. Proposed portrayal accomplishes an enormous lessening in the quantity of high utility itemsets on all genuine datasets (e.g. a diminishment of up to 700 times for Mushroom and 32 times for Foodmart). The outcome of the review problems identified are classified according to the techniques used based on the functionality of different mining techniques for review recommendation. III. METHODOLOGY 1. Push Closed Property into High Utility Itemsets Mining The main point that ought to examine is the manner by which to fuse the shut requirement into high utility itemset mining. There are a few conceivable outcomes. In the first place, that can characterize the conclusion on the utility of itemsets. For this situation, a high utility itemset is said to be shut on the off chance that it has no appropriate superset having a similar utility. Nonetheless, this definition is probably not going to accomplish a high decrease of the quantity of removed itemsets since very few itemsets have the very same utility as their supersets in genuine datasets. 2. Proficient Algorithms for Mining Closedþ High Utility Itemsets In this module there are three proficient calculations AprioriHC (An Apriori-based calculation for mining High utility Closedþ itemsets), AprioriHC-D (AprioriHC calculation with disposing of unpromising and separated things) and CHUD (Closedþ High Utility itemset Discovery) for mining CHUIs. They depend on the TWU-Model and
International Journal on Recent and Innovation Trends in Computing and Communication ISSN: 2321-8169 Volume: 5 Issue: 7 145 – 151 _______________________________________________________________________________________________ 147 IJRITCC | July 2017, Available @ http://www.ijritcc.org _______________________________________________________________________________________ incorporate systems to enhance their execution. All calculations comprise of two stages named Phase I and Phase II. In Phase I, potential shut high utility itemsets (PCHUIs) are discovered, which are characterized as an arrangement of itemsets having an expected utility (e.g. TWU) no not as much as abs_min_utility. In Phase II, by examining the database once, CHUIs are distinguished from the arrangement of PCHUIs found in Phase I and their utility unit clusters are registered. 3. Proficient Recovery of High Utility Itemsets In this module, we show a top-down technique named DAHU (Derive All High Utility itemsets) for effectively recouping all the HUIs and their outright utilities from the entire arrangement of CHUIs. It takes as information a flat out least utility limit abs_min_utility, an arrangement of CHUIs HC and ML the most extreme length of itemsets in HC. DAHU yields the total arrangement of high utility itemsets H =Uki=1Hk regarding abs_min_utility, where Hk signifies the arrangement of HUIs of length The frequently intrigued tests tell whether a given reason has a given impact. On the off chance that we can't indicate the idea of the variables included, such tests are called show free investigations. There are two noteworthy methodologies to exhibit relationship between hazard factors (i.e. examples) and result phenotypes (i.e. class names). The first is that of point of view think about outlines, and the examination depends on the idea of "relative hazard": What part of the uncovered (i.e. has the example) or unexposed (i.e. does not have the example) people have the phenotype (i.e. the class mark). The second is that of review outlines, and the examination depends on the idea of "chances proportion". The chances that a case has been presented to a hazard factor is thought about Implementation The implementation consists of the four modules which are to be implemented. a. Push Closed Property into High Utility Item sets Mining b. Proficient Algorithms for Mining Closedþ High Utility Itemsets c. Proficient Recovery of High Utility Itemsets The productive extraction of examples that have great relative hazard or potentially chances proportion has not been beforehand considered in the information mining setting. In this paper, by exploring such examples. We demonstrate that this example space can be methodically stratified into levels of raised spaces in view of their help levels. Abusing convexity, we plan various sound and finish calculations to separate the broadest and the most particular of such examples at each help level. We think about these calculations. We additionally exhibit that the most proficient among these calculations can mine these refined examples at a speed equivalent to that of mining incessant shut examples, which are designs that fulfill all needs. We investigate in this paper a practicably fascinating mining assignment to recover top-k item sets within the sight of the memory imperative. In particular, rather than most past works that focus on enhancing the mining productivity or on decreasing the memory estimate by best exertion, we initially endeavor to indicate the accessible upper memory measure that can be used by mining continuous itemsets. To agree to the upper bound of the memory utilization, two productive calculations, called MTK and MTK_Close, are formulated for mining continuous itemsets and shut itemsets, individually, without determining the unobtrusive least help. Rather, clients just need to give a more human reasonable parameter, in particular the coveted number of successive (shut) itemsets k. By and by, it is very testing to oblige the memory utilization while likewise effectively recovering best k itemsets. To adequately accomplish this, MTK and MTK_Close are conceived as level-wise pursuit calculations, where the quantity of competitors being generatedand-tried in every database output will be constrained. A novel inquiry approach, called δ-stair look, is used in MTK and MTK_Close to adequately allot the accessible memory for testing competitor itemsets with different itemset-lengths, which prompts few required database examines. As exhibited in the experimental investigation on genuine information and manufactured information, rather than just giving the adaptability of striking a tradeoff between the execution proficiency and the memory utilization, MTK and MTK_Close can both accomplish high effectiveness and have a compelled memory bound, demonstrating the noticeable favorable position to be reasonable calculations of mining continuous examples. System Architecture In the Architecture depending on the Customer Review Dataset the parser is created and the data is parsed into Ratings and Review Text. The Review text is POS tagged and the opinion words are extracted in the Opinion Words Extractor and both the Ratings and Review Text are classified in the Review Vector Generator and are trained in the Training Dataset and are passed to the Classifier. The unknown reviews got are also passed to the Classifier and the corresponding Opinion is displayed.
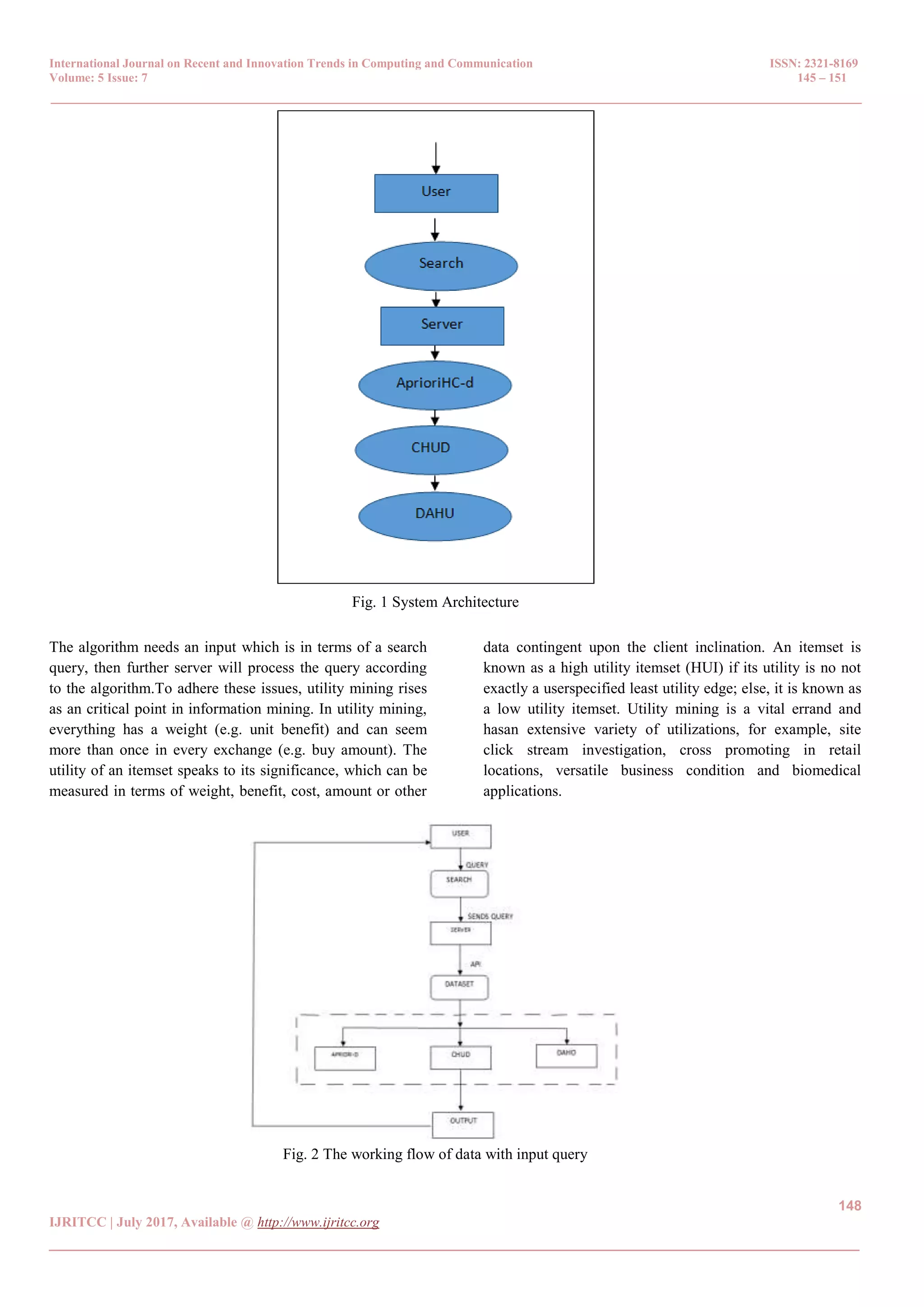
International Journal on Recent and Innovation Trends in Computing and Communication ISSN: 2321-8169 Volume: 5 Issue: 7 145 – 151 _______________________________________________________________________________________________ 148 IJRITCC | July 2017, Available @ http://www.ijritcc.org _______________________________________________________________________________________ Fig. 1 System Architecture The algorithm needs an input which is in terms of a search query, then further server will process the query according to the algorithm.To adhere these issues, utility mining rises as an critical point in information mining. In utility mining, everything has a weight (e.g. unit benefit) and can seem more than once in every exchange (e.g. buy amount). The utility of an itemset speaks to its significance, which can be measured in terms of weight, benefit, cost, amount or other data contingent upon the client inclination. An itemset is known as a high utility itemset (HUI) if its utility is no not exactly a userspecified least utility edge; else, it is known as a low utility itemset. Utility mining is a vital errand and hasan extensive variety of utilizations, for example, site click stream investigation, cross promoting in retail locations, versatile business condition and biomedical applications. Fig. 2 The working flow of data with input query
International Journal on Recent and Innovation Trends in Computing and Communication ISSN: 2321-8169 Volume: 5 Issue: 7 145 – 151 _______________________________________________________________________________________________ 149 IJRITCC | July 2017, Available @ http://www.ijritcc.org _______________________________________________________________________________________ Given a substantial gathering of exchanges containing things, a fundamental normal information mining issue is to separate the supposed regular itemsets (i.e., sets of things showing up in any event a given number of exchanges). In this paper, we propose a structure called free-sets, from which we can surmised any itemset bolster (i.e., the quantity of exchanges containing the itemset) and we formalize this thought in the system of ²-satisfactory portrayals [10]. We demonstrate that successive free-sets can be effectively extricated utilizing pruning techniques produced for visit itemset disclosure, and that they can be utilized to estimate the help of any incessant itemset. Examinations on genuine thick informational collections demonstrate a critical lessening of the measure of the yield when contrasted and standard incessant itemset extraction. Besides, the trials demonstrate that the extraction of successive free-sets is as yet conceivable when the extraction of incessant itemsets ends up plainly recalcitrant, and that the backings of the continuous free-sets can be utilized to rough intently the backings of the regular itemsets. At long last, we consider the impact of this estimate on affiliation governs (a mainstream sort of examples that can be gotten from visit itemsets) and demonstrate that the relating mistakes stay low by and by. An exceptionally substantial number of high utility item sets makes it troublesome for the clients to appreciate the outcomes. It might likewise cause the calculations to wind up plainly wasteful as far as time and memory prerequisite, or even come up short on memory. It is generally perceived that the all the more high utility item sets the calculations produce, the additionally preparing they devour. The execution of the digging errand diminishes significantly for low least utility edges or when managing thick databases. In FIM, to lessen the computational cost of the mining assignment and present less however more imperative examples to clients, many examinations concentrated on creating compact portrayals, for example, free sets, non- resultant sets, chances proportion designs, disjunctive shut item sets, maximal item sets and shut item sets. Fig.3 User Page Fig. 4 Admin Page
International Journal on Recent and Innovation Trends in Computing and Communication ISSN: 2321-8169 Volume: 5 Issue: 7 145 – 151 _______________________________________________________________________________________________ 150 IJRITCC | July 2017, Available @ http://www.ijritcc.org _______________________________________________________________________________________ Implementation The implementation part involves the modules for each of the task to be performed for mining the data. The usage period of any venture improvement is the most imperative stage as it yields the last arrangement, which takes care of the current issue. The usage stage includes the real emergence of the thoughts, which are communicated in the investigation archive and created in the outline stage. Usage ought to be ideal mapping of the outline archive in an appropriate programming dialect with a specific end goal to accomplish the essential last item. Frequently the item is demolished because of wrong programming dialect decided for execution or unsatisfactory strategy for programming. It is better for the coding stage to be specifically connected to the outline stage in the sense if the plan is as far as question situated terms then execution ought to be ideally completed in a protest arranged manner.. Fig. 5 in detail flow of analysis of query V. CONCLUSION Here the intention to the issue of excess in high utility itemset mining by proposing a lossless and minimized portrayal named closedþ high utility itemsets, which has not been investigated up until this point. To mine this portrayal, we proposed three effective calculations named AprioriHC (Apriori-based approach for mining High Utility Closed itemset), AprioriHC-D (AprioriHC calculation with disposing of unpromising and separated things) and CHUID (Closedþ High Utility itemset Discovery). AprioriHC-D is an enhanced form of AprioriHC, which joins methodologies DGU [24] and IIDS [19] for pruning hopefuls. AprioriHC and AprioriHCD play out a broadness initially look for mining closedþ high utility itemsets from even database, while CHUD plays out a profundity initially scan for mining closedþ high utility itemsets from vertical database. The systems joined in CHUD are effective and novel. They have never been utilized for vertical mining of high utility itemsets and closedþ high utility itemsets. To effectively recuperate all high utility itemsets from closedþ high utility itemsets, we proposed a proficient strategy named DAHU (Derive All High Utility itemsets). Results on both genuine and engineered datasets demonstrate that the proposed portrayal accomplishes a gigantic decrease in the quantity of high utility itemsets on all genuine datasets (e.g. a decrease of up to 800 times for Mushroom and 32 times for Foodmart). Also, CHUD beats UP Growth, one of the as of now best calculations by a few requests of extent (e.g. CHUD ends in 80 seconds on BMSWebView1 for min utility ¼ 2%, while UP-Growth can't end inside 24 hours). The blend of CHUD and DAHU is additionally quicker than UP-Growth when DAHU could be connected. References [1] J.-F. Boulicaut, A. Bykowski, and C. Rigotti, “Free-sets: A condensed representation of Boolean data for the approximation of frequency queries,” Data Mining Knowl. Discovery, vol. 7, no. 1, pp. 5–22, 2003.
International Journal on Recent and Innovation Trends in Computing and Communication ISSN: 2321-8169 Volume: 5 Issue: 7 145 – 151 _______________________________________________________________________________________________ 151 IJRITCC | July 2017, Available @ http://www.ijritcc.org _______________________________________________________________________________________ [2] R. Chan, Q. Yang, and Y. Shen, “Mining high utility itemsets,” in Proc. IEEE Int. Conf. Data Min., 2003, pp. 19–26. [3] K. Chuang, J. Huang, and M. Chen, “Mining top-k frequent patternsin the presence of the memory constraint,” VLDB J., vol. 17,pp. 1321–1344, 2008. [4] A. Erwin, R. P. Gopalan, and N. R. Achuthan, “Efficient mining of high utility itemsets from large datasets,” in Proc. Int. Conf. Pacific- Asia Conf. Knowl. Discovery Data Mining, 2008, pp. 554–561. 738 ieee transactions on knowledge and data engineering, vol. 27, no. 3, march 2015 [5] R. Agrawal and R. Srikant, “Fast algorithms for mining association rules,” in Proc. 20th Int. Conf. Very Large Data Bases, 1994, pp. 487–499. [6] Pak, Alexander, and Patrick Paroubek. "Twitter as a Corpus for Sentiment Analysis and Opinion Mining." In LREC, vol. 10,2010, pp - 1320-1326. [7] Pang, B., & Lee, L."Opinion mining and sentiment analysis. Foundations and Trends" in Information Retrieval, 2(1-2),2012

Discovering High Utility Item Sets to Achieve Lossless Mining using Apriori Algorithm

  • 1.
    International Journal onRecent and Innovation Trends in Computing and Communication ISSN: 2321-8169 Volume: 5 Issue: 7 145 – 151 _______________________________________________________________________________________________ 145 IJRITCC | July 2017, Available @ http://www.ijritcc.org _______________________________________________________________________________________ Discovering High Utility Item Sets to Achieve Lossless Mining using Apriori Algorithm Gagan S Purad Assistant Professor, Dept. of CSE, New Horizon College Of Engineering, Bangalore, India. Email-id: gagansp99@gmail.com Abstract —Mining high utility thing sets (HUIs) from databases is a vital information mining errand, which alludes to the disclosure of thing sets with high utilities (e.g. high benefits).The proposal three effective calculations named AprioriCH (Apriori-based calculation for mining High utility Closed þ itemsets), AprioriHC-D (AprioriHC calculation with Discarding unpromising and detached things) and CHUD (Closed þ High Utility itemset Discovery) to discover this portrayal. Further, a strategy called DAHU (Derive All High Utility itemsets) is proposed to recuperate all HUIs from the arrangement of CHUIs without getting to the first database.To accomplish high proficiency for the mining errand and give a succinct mining result to clients, we propose a novel system in this paper for mining closedþ high utility itemsets (CHUIs), which fills in as a reduced and lossless portrayal of HUIs. Keywords— High utility item set, Apriori, item set, Frequent item set _____________________________________________________*****____________________________________________________ I. INTRODUCTION The World Wide Web is a dynamic world continually developing with changing circumstances and developing as far as the information it brings to the table. Frequent Item set Mining (FIM) is a principal examine theme in information mining. One of its prominent applications is showcase market basket investigation, which alludes to the disclosure of sets of things (thing sets) that are regularly bought together by clients. Be that as it may, in this application, the conventional model of FIM may find a lot of incessant yet low income thing sets and lose the data on important thing sets having low offering frequencies.These issues are caused by the truths that (1) FIM regards all things as having a similar significance/unit benefit/weight and (2) it expect that each thing in an exchange shows up in a twofold frame, i.e., a thing can be either present or truant in an exchange, which does not demonstrate its buy amount in the exchange. Consequently, FIM can't fulfill the necessity of clients who craving to find thing sets with high utilities, for example, high benefits. To address these issues, utility mining rises as an essential point in information mining. In utility mining, everything has a weight (e.g. unit benefit) and can seem more than once in every exchange (e.g. buy amount). The utility of a thing set speaks to its significance, which can be measured as far as weight, benefit, cost, amount or other data relying upon the client inclination. A. Background A thing set is known as a high utility item set (HUI) if its utility is no not as much as a client indicated least utility edge; else, it is known as a low utility thing set. Utility mining is an essential assignment and has an extensive variety of utilizations, for example, site click stream investigation cross showcasing in retail locations , portable business condition and biomedical applications [6]. Be that as it may, HUI mining is not a simple undertaking since the descending conclusion property in FIM does not hold in utility mining. At the end of the day, the scan space for mining HUIs can't be straightforwardly decreased as it is done in FIM in light of the fact that a superset of a low utility thing set can be a high utility thing set. Many examinations were proposed for mining HUIs, however they frequently display countless utility thing sets to clients. Countless utility thing sets makes it troublesome for the clients to fathom the outcomes. It might likewise make the calculations end up noticeably wasteful as far as time and memory prerequisite, or even come up short on memory. It is generally perceived that the higher utility thing sets the calculations create, the all the more preparing they expend. The execution of the digging undertaking diminishes enormously for low least utility limits or when managing thick databases. In FIM, to diminish the computational cost of the mining undertaking and present less however more critical examples to clients, many investigations concentrated on creating compact portrayals, for example, free sets [3], non-logical sets [4], chances proportion designs [15], disjunctive shut thing sets [11], maximal thing sets [8] and shut thing sets [20]. These portrayals effectively diminish the quantity of thing sets found, yet they are created for FIM rather than HUI mining. So it is required that we need to make the item sets available without any hassles, and record the hits with some proper measure. Ultimately the intension of this paper is to propose such solution to the problem found during finding item sets for high utilities. In this proclaim the algorithms
  • 2.
    International Journal onRecent and Innovation Trends in Computing and Communication ISSN: 2321-8169 Volume: 5 Issue: 7 145 – 151 _______________________________________________________________________________________________ 146 IJRITCC | July 2017, Available @ http://www.ijritcc.org _______________________________________________________________________________________ are designed and altered to the previous versions if any present, such that the required results are achieved. That will be discussed further in detail.Usage of any product is constantly gone before by critical choices in regards to determination of the stage, the dialect utilized, and so on these choices are regularly affected by a few factors, for example, genuine condition in which the framework works, the speed that is required, the security concerns, and other execution particular subtle elements.The techniques consolidated in CHUD are proficient also, novel. They have never been utilized for vertical mining of high utility thing sets and shut high utility thing sets. II. RELATED WORKS The study carried out on the prior works include the following methods which deals with opinion mining and sentiment analysis on online reviews. 1. It regards all things as having a similar significance/unit benefit/weight. 2. It expect that each thing in an exchange shows up in a twofold frame, i.e., a thing can be either present or truant in an exchange, which does not demonstrate its buy amount in the exchange. 3. To find thing sets with high utilities, for example, high benefits. Current working scenario Many examinations were proposed for mining HUIs, however they regularly exhibit an extensive number of high utility itemsets to clients. An extensive number of high utility itemsets makes it troublesome for the clients to appreciate the outcomes. It might likewise make the calculations wind up noticeably wasteful as far as time and memory prerequisite, or even come up short on memory. It is generally perceived that the all the more high utility itemsets the calculations produce, the all the more preparing they devour. The execution of the digging undertaking diminishes incredibly for low least utility limits or when managing thick database. 1. The proposed portrayal is lossless because of another structure named utility unit cluster that permits recuperating all HUIs and their utilities productively. 2. The proposed portrayal is likewise smaller. 3. Proposing three proficient calculations named AprioriHC (Apriori-based calculation for mining High utility Closedþ itemset), AprioriHC-D (AprioriHC calculation with Discarding unpromising and detached things) and CHUD (Closedþ High Utility itemset Discovery) to discover this portrayal. The AprioriHC and AprioriHC-D calculations utilizes expansiveness initially inquiry to discover CHUIs and acquires some decent properties from the outstanding Apriori calculation. The CHUD calculation incorporates three novel procedures named REG, RML and DCM that incredibly upgrade its execution. Results demonstrate that CHUD is substantially speedier than the best in class calculations for mining all HUIs. 4. Here is a top-down strategy named DAHU (Derive All High Utility itemsets) for proficiently recuperating all HUIs from the arrangement of CHUIs. Here it is tended to the issue of excess in high utility itemset mining by proposing a lossless and conservative portrayal named closedþ high utility itemsets, which has not been investigated up until this point. Proposed portrayal accomplishes an enormous lessening in the quantity of high utility itemsets on all genuine datasets (e.g. a diminishment of up to 700 times for Mushroom and 32 times for Foodmart). The outcome of the review problems identified are classified according to the techniques used based on the functionality of different mining techniques for review recommendation. III. METHODOLOGY 1. Push Closed Property into High Utility Itemsets Mining The main point that ought to examine is the manner by which to fuse the shut requirement into high utility itemset mining. There are a few conceivable outcomes. In the first place, that can characterize the conclusion on the utility of itemsets. For this situation, a high utility itemset is said to be shut on the off chance that it has no appropriate superset having a similar utility. Nonetheless, this definition is probably not going to accomplish a high decrease of the quantity of removed itemsets since very few itemsets have the very same utility as their supersets in genuine datasets. 2. Proficient Algorithms for Mining Closedþ High Utility Itemsets In this module there are three proficient calculations AprioriHC (An Apriori-based calculation for mining High utility Closedþ itemsets), AprioriHC-D (AprioriHC calculation with disposing of unpromising and separated things) and CHUD (Closedþ High Utility itemset Discovery) for mining CHUIs. They depend on the TWU-Model and
  • 3.
    International Journal onRecent and Innovation Trends in Computing and Communication ISSN: 2321-8169 Volume: 5 Issue: 7 145 – 151 _______________________________________________________________________________________________ 147 IJRITCC | July 2017, Available @ http://www.ijritcc.org _______________________________________________________________________________________ incorporate systems to enhance their execution. All calculations comprise of two stages named Phase I and Phase II. In Phase I, potential shut high utility itemsets (PCHUIs) are discovered, which are characterized as an arrangement of itemsets having an expected utility (e.g. TWU) no not as much as abs_min_utility. In Phase II, by examining the database once, CHUIs are distinguished from the arrangement of PCHUIs found in Phase I and their utility unit clusters are registered. 3. Proficient Recovery of High Utility Itemsets In this module, we show a top-down technique named DAHU (Derive All High Utility itemsets) for effectively recouping all the HUIs and their outright utilities from the entire arrangement of CHUIs. It takes as information a flat out least utility limit abs_min_utility, an arrangement of CHUIs HC and ML the most extreme length of itemsets in HC. DAHU yields the total arrangement of high utility itemsets H =Uki=1Hk regarding abs_min_utility, where Hk signifies the arrangement of HUIs of length The frequently intrigued tests tell whether a given reason has a given impact. On the off chance that we can't indicate the idea of the variables included, such tests are called show free investigations. There are two noteworthy methodologies to exhibit relationship between hazard factors (i.e. examples) and result phenotypes (i.e. class names). The first is that of point of view think about outlines, and the examination depends on the idea of "relative hazard": What part of the uncovered (i.e. has the example) or unexposed (i.e. does not have the example) people have the phenotype (i.e. the class mark). The second is that of review outlines, and the examination depends on the idea of "chances proportion". The chances that a case has been presented to a hazard factor is thought about Implementation The implementation consists of the four modules which are to be implemented. a. Push Closed Property into High Utility Item sets Mining b. Proficient Algorithms for Mining Closedþ High Utility Itemsets c. Proficient Recovery of High Utility Itemsets The productive extraction of examples that have great relative hazard or potentially chances proportion has not been beforehand considered in the information mining setting. In this paper, by exploring such examples. We demonstrate that this example space can be methodically stratified into levels of raised spaces in view of their help levels. Abusing convexity, we plan various sound and finish calculations to separate the broadest and the most particular of such examples at each help level. We think about these calculations. We additionally exhibit that the most proficient among these calculations can mine these refined examples at a speed equivalent to that of mining incessant shut examples, which are designs that fulfill all needs. We investigate in this paper a practicably fascinating mining assignment to recover top-k item sets within the sight of the memory imperative. In particular, rather than most past works that focus on enhancing the mining productivity or on decreasing the memory estimate by best exertion, we initially endeavor to indicate the accessible upper memory measure that can be used by mining continuous itemsets. To agree to the upper bound of the memory utilization, two productive calculations, called MTK and MTK_Close, are formulated for mining continuous itemsets and shut itemsets, individually, without determining the unobtrusive least help. Rather, clients just need to give a more human reasonable parameter, in particular the coveted number of successive (shut) itemsets k. By and by, it is very testing to oblige the memory utilization while likewise effectively recovering best k itemsets. To adequately accomplish this, MTK and MTK_Close are conceived as level-wise pursuit calculations, where the quantity of competitors being generatedand-tried in every database output will be constrained. A novel inquiry approach, called δ-stair look, is used in MTK and MTK_Close to adequately allot the accessible memory for testing competitor itemsets with different itemset-lengths, which prompts few required database examines. As exhibited in the experimental investigation on genuine information and manufactured information, rather than just giving the adaptability of striking a tradeoff between the execution proficiency and the memory utilization, MTK and MTK_Close can both accomplish high effectiveness and have a compelled memory bound, demonstrating the noticeable favorable position to be reasonable calculations of mining continuous examples. System Architecture In the Architecture depending on the Customer Review Dataset the parser is created and the data is parsed into Ratings and Review Text. The Review text is POS tagged and the opinion words are extracted in the Opinion Words Extractor and both the Ratings and Review Text are classified in the Review Vector Generator and are trained in the Training Dataset and are passed to the Classifier. The unknown reviews got are also passed to the Classifier and the corresponding Opinion is displayed.
  • 4.
    International Journal onRecent and Innovation Trends in Computing and Communication ISSN: 2321-8169 Volume: 5 Issue: 7 145 – 151 _______________________________________________________________________________________________ 148 IJRITCC | July 2017, Available @ http://www.ijritcc.org _______________________________________________________________________________________ Fig. 1 System Architecture The algorithm needs an input which is in terms of a search query, then further server will process the query according to the algorithm.To adhere these issues, utility mining rises as an critical point in information mining. In utility mining, everything has a weight (e.g. unit benefit) and can seem more than once in every exchange (e.g. buy amount). The utility of an itemset speaks to its significance, which can be measured in terms of weight, benefit, cost, amount or other data contingent upon the client inclination. An itemset is known as a high utility itemset (HUI) if its utility is no not exactly a userspecified least utility edge; else, it is known as a low utility itemset. Utility mining is a vital errand and hasan extensive variety of utilizations, for example, site click stream investigation, cross promoting in retail locations, versatile business condition and biomedical applications. Fig. 2 The working flow of data with input query
  • 5.
    International Journal onRecent and Innovation Trends in Computing and Communication ISSN: 2321-8169 Volume: 5 Issue: 7 145 – 151 _______________________________________________________________________________________________ 149 IJRITCC | July 2017, Available @ http://www.ijritcc.org _______________________________________________________________________________________ Given a substantial gathering of exchanges containing things, a fundamental normal information mining issue is to separate the supposed regular itemsets (i.e., sets of things showing up in any event a given number of exchanges). In this paper, we propose a structure called free-sets, from which we can surmised any itemset bolster (i.e., the quantity of exchanges containing the itemset) and we formalize this thought in the system of ²-satisfactory portrayals [10]. We demonstrate that successive free-sets can be effectively extricated utilizing pruning techniques produced for visit itemset disclosure, and that they can be utilized to estimate the help of any incessant itemset. Examinations on genuine thick informational collections demonstrate a critical lessening of the measure of the yield when contrasted and standard incessant itemset extraction. Besides, the trials demonstrate that the extraction of successive free-sets is as yet conceivable when the extraction of incessant itemsets ends up plainly recalcitrant, and that the backings of the continuous free-sets can be utilized to rough intently the backings of the regular itemsets. At long last, we consider the impact of this estimate on affiliation governs (a mainstream sort of examples that can be gotten from visit itemsets) and demonstrate that the relating mistakes stay low by and by. An exceptionally substantial number of high utility item sets makes it troublesome for the clients to appreciate the outcomes. It might likewise cause the calculations to wind up plainly wasteful as far as time and memory prerequisite, or even come up short on memory. It is generally perceived that the all the more high utility item sets the calculations produce, the additionally preparing they devour. The execution of the digging errand diminishes significantly for low least utility edges or when managing thick databases. In FIM, to lessen the computational cost of the mining assignment and present less however more imperative examples to clients, many examinations concentrated on creating compact portrayals, for example, free sets, non- resultant sets, chances proportion designs, disjunctive shut item sets, maximal item sets and shut item sets. Fig.3 User Page Fig. 4 Admin Page
  • 6.
    International Journal onRecent and Innovation Trends in Computing and Communication ISSN: 2321-8169 Volume: 5 Issue: 7 145 – 151 _______________________________________________________________________________________________ 150 IJRITCC | July 2017, Available @ http://www.ijritcc.org _______________________________________________________________________________________ Implementation The implementation part involves the modules for each of the task to be performed for mining the data. The usage period of any venture improvement is the most imperative stage as it yields the last arrangement, which takes care of the current issue. The usage stage includes the real emergence of the thoughts, which are communicated in the investigation archive and created in the outline stage. Usage ought to be ideal mapping of the outline archive in an appropriate programming dialect with a specific end goal to accomplish the essential last item. Frequently the item is demolished because of wrong programming dialect decided for execution or unsatisfactory strategy for programming. It is better for the coding stage to be specifically connected to the outline stage in the sense if the plan is as far as question situated terms then execution ought to be ideally completed in a protest arranged manner.. Fig. 5 in detail flow of analysis of query V. CONCLUSION Here the intention to the issue of excess in high utility itemset mining by proposing a lossless and minimized portrayal named closedþ high utility itemsets, which has not been investigated up until this point. To mine this portrayal, we proposed three effective calculations named AprioriHC (Apriori-based approach for mining High Utility Closed itemset), AprioriHC-D (AprioriHC calculation with disposing of unpromising and separated things) and CHUID (Closedþ High Utility itemset Discovery). AprioriHC-D is an enhanced form of AprioriHC, which joins methodologies DGU [24] and IIDS [19] for pruning hopefuls. AprioriHC and AprioriHCD play out a broadness initially look for mining closedþ high utility itemsets from even database, while CHUD plays out a profundity initially scan for mining closedþ high utility itemsets from vertical database. The systems joined in CHUD are effective and novel. They have never been utilized for vertical mining of high utility itemsets and closedþ high utility itemsets. To effectively recuperate all high utility itemsets from closedþ high utility itemsets, we proposed a proficient strategy named DAHU (Derive All High Utility itemsets). Results on both genuine and engineered datasets demonstrate that the proposed portrayal accomplishes a gigantic decrease in the quantity of high utility itemsets on all genuine datasets (e.g. a decrease of up to 800 times for Mushroom and 32 times for Foodmart). Also, CHUD beats UP Growth, one of the as of now best calculations by a few requests of extent (e.g. CHUD ends in 80 seconds on BMSWebView1 for min utility ¼ 2%, while UP-Growth can't end inside 24 hours). The blend of CHUD and DAHU is additionally quicker than UP-Growth when DAHU could be connected. References [1] J.-F. Boulicaut, A. Bykowski, and C. Rigotti, “Free-sets: A condensed representation of Boolean data for the approximation of frequency queries,” Data Mining Knowl. Discovery, vol. 7, no. 1, pp. 5–22, 2003.
  • 7.
    International Journal onRecent and Innovation Trends in Computing and Communication ISSN: 2321-8169 Volume: 5 Issue: 7 145 – 151 _______________________________________________________________________________________________ 151 IJRITCC | July 2017, Available @ http://www.ijritcc.org _______________________________________________________________________________________ [2] R. Chan, Q. Yang, and Y. Shen, “Mining high utility itemsets,” in Proc. IEEE Int. Conf. Data Min., 2003, pp. 19–26. [3] K. Chuang, J. Huang, and M. Chen, “Mining top-k frequent patternsin the presence of the memory constraint,” VLDB J., vol. 17,pp. 1321–1344, 2008. [4] A. Erwin, R. P. Gopalan, and N. R. Achuthan, “Efficient mining of high utility itemsets from large datasets,” in Proc. Int. Conf. Pacific- Asia Conf. Knowl. Discovery Data Mining, 2008, pp. 554–561. 738 ieee transactions on knowledge and data engineering, vol. 27, no. 3, march 2015 [5] R. Agrawal and R. Srikant, “Fast algorithms for mining association rules,” in Proc. 20th Int. Conf. Very Large Data Bases, 1994, pp. 487–499. [6] Pak, Alexander, and Patrick Paroubek. "Twitter as a Corpus for Sentiment Analysis and Opinion Mining." In LREC, vol. 10,2010, pp - 1320-1326. [7] Pang, B., & Lee, L."Opinion mining and sentiment analysis. Foundations and Trends" in Information Retrieval, 2(1-2),2012