A Synopsis on NOISE REDUCTION OF AN IMAGE FROM NON LOCAL MEANS VALUE ALGORITHM Submitted for dissertation In partial fulfilment of the degree of Master of Technology In Computer Science Submitted by ARTI SINGH (Roll No: xyz) Department of Computer Science and Engineering University Institute of Engineering & Technology Babasaheb Bhimrao Ambedkar University, (A Central University) Vidya Vihar, Raebareli Road, Lucknow-226025, Uttar Pradesh, India
Table of Contents Topics Page Nos. 1. Main objectives 1 2. Introduction 1 2.1 Non local means 1 2.2 Structure of the Synopsis 2 3. Related Work and Literature Survey 4-5 4. Important sub-problems 5 4.1 To identify noise in image & perform Noise reduction & image deblurring5 4.2 To Compare non local means value algorithm to other algorithm 5 4.3 Improve performance non local means algorithm 5 5. Proposed Research Work and Work-plan 5.1 Formulation of research title 5 5.2 Research Design 6 5.3 Methodology 6 Above three points (5.2.1, 5.2.2 and 5.2.3) should be separately for each Sub-problem 5.1 Estimated Work-plan (Gant/Pert Chart) 8 6. Conclusion 9 7. References 9 8. Published or Communicated work 10
1 Title: Noise Reduction in image using non local means value algorithm 1. Main objectives of the research The main objectives of this work are summarized as under: a) To improve quality of image perform image denoising b) To improve quality by Perform image deblurring. c) Compare the performance of improved non local means algorithm to original algorithm and also with other techniques. 2. Introduction Noise reduction from an image is an important image processing task, both as a process itself, and as a component in other processes .Other term of Noise reduction is Image denoising. Very many ways to denoise an image or a set of data exists. The main properties of a good image denoising model are that it will remove noise while preserving edges. 2.1. Non local means: Non –local means is an algorithm in image processing for image denoising unlike “local mean” ,which the mean value of a group of pixels surrounding a target pixel to smooth the images .Non-local means filtering takes a mean of all pixels in the image, weighted by how similar these pixels are to the target pixel. This results in much greater post-filtering clarity, and less loss of detail in the image compared with local mean algorithms.
Noise Reduction in image using non local means value algorithm 2 The goal of image denoising methods is to recover the original image from a noisy measurement, v(i) = u(i) + n(i), where v(i) is the observed value, u(i) is the “true” value and n(i) is the noise perturbation at a pixel i. The best simple way to model the effect of noise on a digital image is to add a Gaussian white noise This dissertation is based on to verify the characteristics and performance of non-local means algorithm and helps in to remove noise from the image using non-local means algorithm. The significance of the research is that we improve the quality of image and performance of non-local mean methods to original non-local mean method. 2.2 Structure of the Synopsis The remaining part of this document is organized as follows. The next section, 3 outlines the related work done in the past and presents the literature survey. Section 4 describes the important sub-problems. Section 5 gives the research description. In section 5.1 proposed research title is presented, section 5.2 is devoted to research methodology used and section 5.3 gives a complete as well as estimated work-plan for the remaining time span. In section 6, an overall conclusion of the document is presented. Section 7 lists the important references, followed by section 8 where published and communicated works are mentioned. 3. Related Work and Literature Survey A description about the research where different methods are used for remove noise from image using non local mean algorithm [1]. Analysing Image Denoising using Non Local Means Algorithm: Digital image processing remains a challenging domain of programming. All digital images contain some degree of noise. Often times this noise is introduced by the camera when a picture is taken. Image denoising algorithms attempt to remove this noise from the image. In this paper the method for image denoising based on the nonlocal means (NL- means) algorithm has been implemented and results have been developed using matlab coding. The algorithm, called nonlocal means (NLM), uses concept of Self-Similarity. Also images taken from the digital media like digital camera and the image taken from the internet have been compared. The image that is taken from the internet has got aligned pixel than the image taken from digital media. Experimental results are given to demonstrate the superior denoising performance of the NL-means denoising technique over various image denoising benchmarks..[2]. Non-local mean value image de-noising algorithm based on self-adaption: With analysis of the content of image blocks, image blocks from different areas will obtain different filter parameters and search fields, which cause the similarity weights of image blocks a more proper distribution. Experimental results showed that the new algorithm, after de-noising, achieved an increase of peak signal to noise ratio of images and, at the same time, reserved details of images and marginal information effectively..[3]. A non-local algorithm for image denoising.[4]. Image Denoising and Deblurring Using Non-Local Means Algorithm
Noise Reduction in image using non local means value algorithm 3 in Monochrome Images: This paper presents both areas of image restoration. Image deblurring and denoising methods are most commonly designed for removal of both impulsive noise and Gaussian noise. Impulsive noise is a most common noise which affects the image quality during image acquisition, transmission, reception or storage and retrieval process in the area of image denoising.[5].Problem of denoising in Digital image processing and solving techniques:[6]. SURVEY ON VARIOUS NOISES AND TECHNIQUES FOR DENOISING THE COLOR IMAGE:[7]. Fast Non-Local Means (NLM) Computation with Probabilistic Early Termination: A speed up technique for the non-local means (NLM) image denoising algorithm based on probabilistic early termination (PET) is proposed.[8]. AN IMPROVED NON-LOCAL DENOISING ALGORITHM: Recently, the NL Means filter has been proposed by Buades et al. for the suppression of white Gaussian noise. This filter exploits the repetitive character of structures in an image, unlike conventional denoising algorithms, which typically operate in a local neighborhood. Even though the method is quite intuitive and potentially very powerful, the PSNR and visual results are somewhat inferior to other recent state-of-the-art non-local algorithms, like KSVD and BM-3D. In this paper, we show that the NL Means algorithm is basically the first iteration of the Jacobi optimization algorithm for robustly estimating the noise-free image. Based on this insight, we present additional improvements to the NL Means algorithm and also an extension to noise reduction of colored (correlated) noise. For white noise, PSNR results show that the proposed method is very competitive with the BM-3D method, while the visual quality of our method is better due to the lower presence of artifacts. For correlated noise on the other hand, we obtain a significant improvement in denoising performance compared to recent wavelet-based techniques. 4. Important Sub-problems i. To identify noise in image and perform denoising in image using non-local mean method and other efficient techniques .and also perform image deblurring ii. Compare the performance of non local means algorithm to other algorithm iii. Improve the non local means algorithm for noise reduction and also compare the performance of improved non local means algorithm to original non local means algorithm. 5. Proposed Research Work and Work-plan 5.1 Formulation of research title On the basis of the extensive literature survey, concerns and futuristic demand of Techniques of image Denoising , the topic for present research work is proposed as: “Noise Reduction in image using Non local means value algorithm”
Noise Reduction in image using non local means value algorithm 4 This work shall encompass all the important sub-problems as mentioned in section 2 and will attempt to develop algorithms for the sub-problems which are noise reduction, comparision between denoising by nl mean algorithm ,performance of non local mean algorithm.. 5.2 Research Design This research gives a brief introduction for to identify noise in image and perform denoising in image using non-local mean method and other efficient techniques. And perform image deburring .And also gives description for proposed improvisation in non local means algorithm. Firstly, we identify the noise in image then perform denoising algorithms. 5.3 Methodlogy In this dissertation image transformation based on pixel processing has been done, which includes image denoising. the method for image denoising based on the nonlocal means (NL- means) algorithm has been implemented and results have been developed using matlab coding. The algorithm, called nonlocal means (NLM), uses concept of Self-Similarity. Experimental results are given to demonstrate the superior denoising performance of the NL- means denoising technique over various image denoising benchmarks. he figure shows three pixels p, q1, and q2 and their respective neighborhoods. It can be seen that the neighborhoods of pixels p and q1 are much more similar than the neighborhoods of pixels p and q2. In fact, to the naked eye the neighborhoods of pixels p and q2 do not seem to be similar at all. In an image adjacent pixels are most likely to have similar neighborhoods. But, if there is a structure in the image, non-adjacent pixels will also have similar neighborhoods. Figure 1 illustrates this idea clearly. Most of the pixels in the same column as p will have similar neighborhoods to p’s neighborhood. In the NLM method, the denoised value of a pixel is determined by pixels with similar neighborhoods.
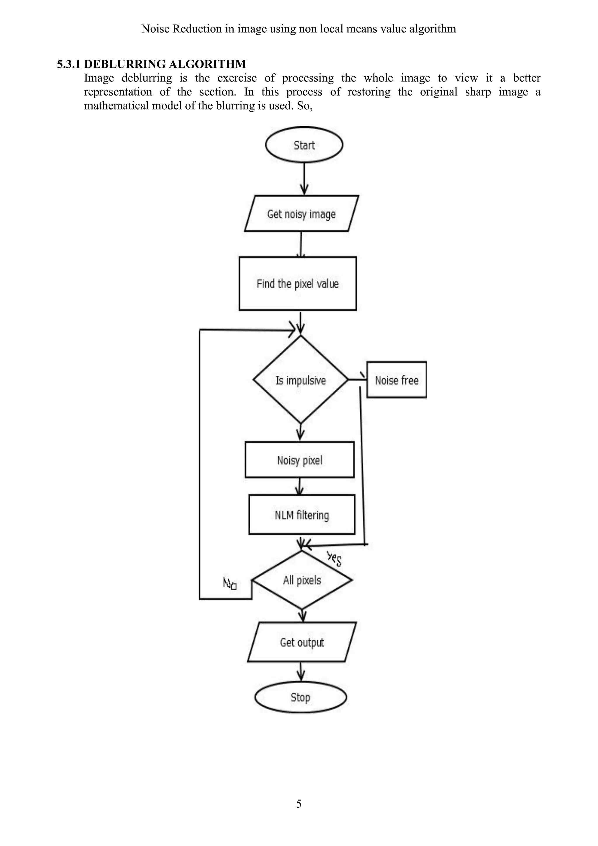
Noise Reduction in image using non local means value algorithm 5 5.3.1 DEBLURRING ALGORITHM Image deblurring is the exercise of processing the whole image to view it a better representation of the section. In this process of restoring the original sharp image a mathematical model of the blurring is used. So,
Noise Reduction in image using non local means value algorithm 6 5.3 Estimated Work-plan This section presents a list of Tasks (T) and Deliverables (D) of the research work. Table 1 summarizes the work completed and will be undertaken during the first year. Table 2 and 3 provide work plan for the remaining duration of research. 5.3.1 Completed and Remaining Work-plan of the first year TABLE 1 Tasks (T) and Deliverables (D) Month/ Year 7 8 9 10 11 12 1 2 3 4 5 6 2016 2017 T1 T2 D2.1 T3 D3.1 D3.2 T4 T5 T6 T7 Table 1: First Year Work-plan List of Tasks and Deliverables- T1: Collection of data, materials and research papers T2: Study of the research papers, finding and developing new concept D2.1: Writing of literature survey T3: Research design and methodology D3.1: Writing methodology D3.2: Designing model and Finite State Machine T4: Implementation using C code T5: Defining Data structure of Common File T6: Writing of the thesis T7: Submission Process and Viva
Noise Reduction in image using non local means value algorithm 7 6. Conclusion This dissertation gives a generalized method for image denoising. Then in depth talk about the non-local means algorithm for removing noise from digital image was given. The based on simulation results, obtained by Matlab . In experimental result ,improve performance of the NL- means algorithm 7. References [1] Deepak Raghuvanshi, Shabahat Hasan ,Mridula Agrawal “ Analysing Image Denoising using Non Local Means Algorithm”, International Journal of Computer Applications (0975 – 8887) Volume 56– No.13, October 2012 [2] A. Buades, B. Coll, and J Morel. “A non-local algorithm for image denoising”. IEEE International Conference on Computer Vision and Pattern Recognition, 2005 [3] A. Buades. NL-means Pseudo-Code. http://dmi.uib.es/~tomeucoll/toni/NL- means_code.html [4] N. Hemalatha, “Image Denoising and Deblurring Using Non-Local Means Algorithm in Monochrome Images”, International Journal of Engineering Research and General Science Volume 2, Issue 2, Feb-Mar 2014,ISSN 2091-2730 [5] Mohd Awais Farooque1, Jayant S.Rohankar2, “SURVEY ON VARIOUS NOISES AND TECHNIQUES FOR DENOISING THE COLOR IMAGE”, International Journal of Application or Innovation in Engineering & Management (IJAIEM) Volume 2, Issue 11, November 2013 ISSN 2319 – 4847 [6] Bart Goossens, Hiêp Luong, Aleksandra Pižurica and Wilfried Philips. “AN IMPROVED NON-LOCAL DENOISING ALGORITHM [7] Ramanathan Vigneshy, Byung Tae Oh_ and C.-C.Jay Kuoz “Fast Non-Local Means (NLM) Computation with Probabilistic Early Termination”,IEEE Conference paper. [8] A. Buades, B. Coll, and J Morel. On image denoising methods. Technical Report 2004- 15, CMLA, 2004. [9] Ke Lu , Ning He, Liang Li, “Non-Local Based denoising for medical images,”Computational and Mathematical methods in Medical ,vol.2012,pp.7,2012. [10] H. Takeda, S. Farsiu, and P. Milanfar, “Kernel regression for image processing and reconstruction,” IEEE Transactions on image processing 16(2), pp. 349–366, 2007. [11] B. Goossens, A. Piˇzurica, and W. Philips, “Removal of Correlated Noise by Modeling Spatial Correlations and Interscale Dependencies in the Complex Wavelet Domain,” in Proc. of IEEE International Conference on [12] International Journal of Computer Applications (0975 – 8887) Volume 56– No.13, October 2012 [13] A. Piˇzurica and W. Philips, “Estimating the probability of the presence of a signal of interest in multiresolution single and multiband image denoising,” IEEE Transactions on image processing 15(3), pp. 654–665, 2006 [14] A. Buades, B. Coll, and J. Morel. Neighborhood filters and pde’s. Technical Report 2005-04, CMLA, 2005.
Noise Reduction in image using non local means value algorithm 8 [15] A. Efros and T. Leung. “Texture synthesis by nonparametric sampling.”In Proc .Int. Conf .computer Vision, volume 2, pages 1033-1038, 1999. [16] Awate SP, Tasdizen T, Whitaker RT. Unsupervised Texture Segmentation with Nonparametric Neighborhood Statistics. ECCV. 2006:494–507. [17] Huang J, Mumford D. Statistics of natural images and models. ICCV. 1999:541–547. [18] Lee A, Pedersen K, Mumford D. The nonlinear statistics of high- contrast patches in natural images. IJCV. 2003; 54:83–103. [19] Mahmoudi M, Sapiro G. Fast image and video denoising via nonlocal means of similar neighborhoods.IEEE Signal Processing Letters. 2005;12(12):839–842. [20] Portilla J, Strela V, Wainwright M, Simoncelli E. Image denoising using scale mixtures of gaussians in the wavelet domain. IEEE Trans On Image Processing. 2003;12:1338–1351. [21] L. Rudin and S. Osher, “Total variation based image restoration with free local constraints,” in Proc. Of IEEE International Conference on Image Processing (ICIP), 1, pp. 31–35, Nov. 1994. [22] [C. Tomasi and R. Manduchi, “Bilateral filtering for gray and color images,” in Proceedings International Conference on computer vision, pp. 839–846, 1998. [23] Mathworks. The Matlab image processing toolbox. http://www.mathworks.com/access/helpdesk/help/toolbox/images/ [24] L. S¸endur and I. Selesnick, “Bivariate shrinkage with local variance estimation,” IEEE Signal Processing Letters 9, pp. 438–441, 2002. [25] J. Portilla, V. Strela, M. Wainwright, and E. Simoncelli, “Image denoising using scale mixtures of Gaussians in the wavelet domain ,” IEEE Transactions on image processing 12(11), pp. 1338–1351, 2003. 8. .Published Work Published survey paper in “ SURVEY OF NOISE IN IMAGE AND EFFICIENT TECHNIQUE FOR NOISE REDUCTION” International Journal of Science and Research (IJSR)..This paper has been accepted by the journal to be published. (Mr. Ram Singar Verma) ARTISINGH Supervisor Research Scholar

Dissertation synopsis for imagedenoising(noise reduction )using non local mean algorithm

  • 1.
    A Synopsis on NOISE REDUCTION OFAN IMAGE FROM NON LOCAL MEANS VALUE ALGORITHM Submitted for dissertation In partial fulfilment of the degree of Master of Technology In Computer Science Submitted by ARTI SINGH (Roll No: xyz) Department of Computer Science and Engineering University Institute of Engineering & Technology Babasaheb Bhimrao Ambedkar University, (A Central University) Vidya Vihar, Raebareli Road, Lucknow-226025, Uttar Pradesh, India
  • 2.
    Table of Contents TopicsPage Nos. 1. Main objectives 1 2. Introduction 1 2.1 Non local means 1 2.2 Structure of the Synopsis 2 3. Related Work and Literature Survey 4-5 4. Important sub-problems 5 4.1 To identify noise in image & perform Noise reduction & image deblurring5 4.2 To Compare non local means value algorithm to other algorithm 5 4.3 Improve performance non local means algorithm 5 5. Proposed Research Work and Work-plan 5.1 Formulation of research title 5 5.2 Research Design 6 5.3 Methodology 6 Above three points (5.2.1, 5.2.2 and 5.2.3) should be separately for each Sub-problem 5.1 Estimated Work-plan (Gant/Pert Chart) 8 6. Conclusion 9 7. References 9 8. Published or Communicated work 10
  • 3.
    1 Title: Noise Reductionin image using non local means value algorithm 1. Main objectives of the research The main objectives of this work are summarized as under: a) To improve quality of image perform image denoising b) To improve quality by Perform image deblurring. c) Compare the performance of improved non local means algorithm to original algorithm and also with other techniques. 2. Introduction Noise reduction from an image is an important image processing task, both as a process itself, and as a component in other processes .Other term of Noise reduction is Image denoising. Very many ways to denoise an image or a set of data exists. The main properties of a good image denoising model are that it will remove noise while preserving edges. 2.1. Non local means: Non –local means is an algorithm in image processing for image denoising unlike “local mean” ,which the mean value of a group of pixels surrounding a target pixel to smooth the images .Non-local means filtering takes a mean of all pixels in the image, weighted by how similar these pixels are to the target pixel. This results in much greater post-filtering clarity, and less loss of detail in the image compared with local mean algorithms.
  • 4.
    Noise Reduction inimage using non local means value algorithm 2 The goal of image denoising methods is to recover the original image from a noisy measurement, v(i) = u(i) + n(i), where v(i) is the observed value, u(i) is the “true” value and n(i) is the noise perturbation at a pixel i. The best simple way to model the effect of noise on a digital image is to add a Gaussian white noise This dissertation is based on to verify the characteristics and performance of non-local means algorithm and helps in to remove noise from the image using non-local means algorithm. The significance of the research is that we improve the quality of image and performance of non-local mean methods to original non-local mean method. 2.2 Structure of the Synopsis The remaining part of this document is organized as follows. The next section, 3 outlines the related work done in the past and presents the literature survey. Section 4 describes the important sub-problems. Section 5 gives the research description. In section 5.1 proposed research title is presented, section 5.2 is devoted to research methodology used and section 5.3 gives a complete as well as estimated work-plan for the remaining time span. In section 6, an overall conclusion of the document is presented. Section 7 lists the important references, followed by section 8 where published and communicated works are mentioned. 3. Related Work and Literature Survey A description about the research where different methods are used for remove noise from image using non local mean algorithm [1]. Analysing Image Denoising using Non Local Means Algorithm: Digital image processing remains a challenging domain of programming. All digital images contain some degree of noise. Often times this noise is introduced by the camera when a picture is taken. Image denoising algorithms attempt to remove this noise from the image. In this paper the method for image denoising based on the nonlocal means (NL- means) algorithm has been implemented and results have been developed using matlab coding. The algorithm, called nonlocal means (NLM), uses concept of Self-Similarity. Also images taken from the digital media like digital camera and the image taken from the internet have been compared. The image that is taken from the internet has got aligned pixel than the image taken from digital media. Experimental results are given to demonstrate the superior denoising performance of the NL-means denoising technique over various image denoising benchmarks..[2]. Non-local mean value image de-noising algorithm based on self-adaption: With analysis of the content of image blocks, image blocks from different areas will obtain different filter parameters and search fields, which cause the similarity weights of image blocks a more proper distribution. Experimental results showed that the new algorithm, after de-noising, achieved an increase of peak signal to noise ratio of images and, at the same time, reserved details of images and marginal information effectively..[3]. A non-local algorithm for image denoising.[4]. Image Denoising and Deblurring Using Non-Local Means Algorithm
  • 5.
    Noise Reduction inimage using non local means value algorithm 3 in Monochrome Images: This paper presents both areas of image restoration. Image deblurring and denoising methods are most commonly designed for removal of both impulsive noise and Gaussian noise. Impulsive noise is a most common noise which affects the image quality during image acquisition, transmission, reception or storage and retrieval process in the area of image denoising.[5].Problem of denoising in Digital image processing and solving techniques:[6]. SURVEY ON VARIOUS NOISES AND TECHNIQUES FOR DENOISING THE COLOR IMAGE:[7]. Fast Non-Local Means (NLM) Computation with Probabilistic Early Termination: A speed up technique for the non-local means (NLM) image denoising algorithm based on probabilistic early termination (PET) is proposed.[8]. AN IMPROVED NON-LOCAL DENOISING ALGORITHM: Recently, the NL Means filter has been proposed by Buades et al. for the suppression of white Gaussian noise. This filter exploits the repetitive character of structures in an image, unlike conventional denoising algorithms, which typically operate in a local neighborhood. Even though the method is quite intuitive and potentially very powerful, the PSNR and visual results are somewhat inferior to other recent state-of-the-art non-local algorithms, like KSVD and BM-3D. In this paper, we show that the NL Means algorithm is basically the first iteration of the Jacobi optimization algorithm for robustly estimating the noise-free image. Based on this insight, we present additional improvements to the NL Means algorithm and also an extension to noise reduction of colored (correlated) noise. For white noise, PSNR results show that the proposed method is very competitive with the BM-3D method, while the visual quality of our method is better due to the lower presence of artifacts. For correlated noise on the other hand, we obtain a significant improvement in denoising performance compared to recent wavelet-based techniques. 4. Important Sub-problems i. To identify noise in image and perform denoising in image using non-local mean method and other efficient techniques .and also perform image deblurring ii. Compare the performance of non local means algorithm to other algorithm iii. Improve the non local means algorithm for noise reduction and also compare the performance of improved non local means algorithm to original non local means algorithm. 5. Proposed Research Work and Work-plan 5.1 Formulation of research title On the basis of the extensive literature survey, concerns and futuristic demand of Techniques of image Denoising , the topic for present research work is proposed as: “Noise Reduction in image using Non local means value algorithm”
  • 6.
    Noise Reduction inimage using non local means value algorithm 4 This work shall encompass all the important sub-problems as mentioned in section 2 and will attempt to develop algorithms for the sub-problems which are noise reduction, comparision between denoising by nl mean algorithm ,performance of non local mean algorithm.. 5.2 Research Design This research gives a brief introduction for to identify noise in image and perform denoising in image using non-local mean method and other efficient techniques. And perform image deburring .And also gives description for proposed improvisation in non local means algorithm. Firstly, we identify the noise in image then perform denoising algorithms. 5.3 Methodlogy In this dissertation image transformation based on pixel processing has been done, which includes image denoising. the method for image denoising based on the nonlocal means (NL- means) algorithm has been implemented and results have been developed using matlab coding. The algorithm, called nonlocal means (NLM), uses concept of Self-Similarity. Experimental results are given to demonstrate the superior denoising performance of the NL- means denoising technique over various image denoising benchmarks. he figure shows three pixels p, q1, and q2 and their respective neighborhoods. It can be seen that the neighborhoods of pixels p and q1 are much more similar than the neighborhoods of pixels p and q2. In fact, to the naked eye the neighborhoods of pixels p and q2 do not seem to be similar at all. In an image adjacent pixels are most likely to have similar neighborhoods. But, if there is a structure in the image, non-adjacent pixels will also have similar neighborhoods. Figure 1 illustrates this idea clearly. Most of the pixels in the same column as p will have similar neighborhoods to p’s neighborhood. In the NLM method, the denoised value of a pixel is determined by pixels with similar neighborhoods.
  • 7.
    Noise Reduction inimage using non local means value algorithm 5 5.3.1 DEBLURRING ALGORITHM Image deblurring is the exercise of processing the whole image to view it a better representation of the section. In this process of restoring the original sharp image a mathematical model of the blurring is used. So,
  • 8.
    Noise Reduction inimage using non local means value algorithm 6 5.3 Estimated Work-plan This section presents a list of Tasks (T) and Deliverables (D) of the research work. Table 1 summarizes the work completed and will be undertaken during the first year. Table 2 and 3 provide work plan for the remaining duration of research. 5.3.1 Completed and Remaining Work-plan of the first year TABLE 1 Tasks (T) and Deliverables (D) Month/ Year 7 8 9 10 11 12 1 2 3 4 5 6 2016 2017 T1 T2 D2.1 T3 D3.1 D3.2 T4 T5 T6 T7 Table 1: First Year Work-plan List of Tasks and Deliverables- T1: Collection of data, materials and research papers T2: Study of the research papers, finding and developing new concept D2.1: Writing of literature survey T3: Research design and methodology D3.1: Writing methodology D3.2: Designing model and Finite State Machine T4: Implementation using C code T5: Defining Data structure of Common File T6: Writing of the thesis T7: Submission Process and Viva
  • 9.
    Noise Reduction inimage using non local means value algorithm 7 6. Conclusion This dissertation gives a generalized method for image denoising. Then in depth talk about the non-local means algorithm for removing noise from digital image was given. The based on simulation results, obtained by Matlab . In experimental result ,improve performance of the NL- means algorithm 7. References [1] Deepak Raghuvanshi, Shabahat Hasan ,Mridula Agrawal “ Analysing Image Denoising using Non Local Means Algorithm”, International Journal of Computer Applications (0975 – 8887) Volume 56– No.13, October 2012 [2] A. Buades, B. Coll, and J Morel. “A non-local algorithm for image denoising”. IEEE International Conference on Computer Vision and Pattern Recognition, 2005 [3] A. Buades. NL-means Pseudo-Code. http://dmi.uib.es/~tomeucoll/toni/NL- means_code.html [4] N. Hemalatha, “Image Denoising and Deblurring Using Non-Local Means Algorithm in Monochrome Images”, International Journal of Engineering Research and General Science Volume 2, Issue 2, Feb-Mar 2014,ISSN 2091-2730 [5] Mohd Awais Farooque1, Jayant S.Rohankar2, “SURVEY ON VARIOUS NOISES AND TECHNIQUES FOR DENOISING THE COLOR IMAGE”, International Journal of Application or Innovation in Engineering & Management (IJAIEM) Volume 2, Issue 11, November 2013 ISSN 2319 – 4847 [6] Bart Goossens, Hiêp Luong, Aleksandra Pižurica and Wilfried Philips. “AN IMPROVED NON-LOCAL DENOISING ALGORITHM [7] Ramanathan Vigneshy, Byung Tae Oh_ and C.-C.Jay Kuoz “Fast Non-Local Means (NLM) Computation with Probabilistic Early Termination”,IEEE Conference paper. [8] A. Buades, B. Coll, and J Morel. On image denoising methods. Technical Report 2004- 15, CMLA, 2004. [9] Ke Lu , Ning He, Liang Li, “Non-Local Based denoising for medical images,”Computational and Mathematical methods in Medical ,vol.2012,pp.7,2012. [10] H. Takeda, S. Farsiu, and P. Milanfar, “Kernel regression for image processing and reconstruction,” IEEE Transactions on image processing 16(2), pp. 349–366, 2007. [11] B. Goossens, A. Piˇzurica, and W. Philips, “Removal of Correlated Noise by Modeling Spatial Correlations and Interscale Dependencies in the Complex Wavelet Domain,” in Proc. of IEEE International Conference on [12] International Journal of Computer Applications (0975 – 8887) Volume 56– No.13, October 2012 [13] A. Piˇzurica and W. Philips, “Estimating the probability of the presence of a signal of interest in multiresolution single and multiband image denoising,” IEEE Transactions on image processing 15(3), pp. 654–665, 2006 [14] A. Buades, B. Coll, and J. Morel. Neighborhood filters and pde’s. Technical Report 2005-04, CMLA, 2005.
  • 10.
    Noise Reduction inimage using non local means value algorithm 8 [15] A. Efros and T. Leung. “Texture synthesis by nonparametric sampling.”In Proc .Int. Conf .computer Vision, volume 2, pages 1033-1038, 1999. [16] Awate SP, Tasdizen T, Whitaker RT. Unsupervised Texture Segmentation with Nonparametric Neighborhood Statistics. ECCV. 2006:494–507. [17] Huang J, Mumford D. Statistics of natural images and models. ICCV. 1999:541–547. [18] Lee A, Pedersen K, Mumford D. The nonlinear statistics of high- contrast patches in natural images. IJCV. 2003; 54:83–103. [19] Mahmoudi M, Sapiro G. Fast image and video denoising via nonlocal means of similar neighborhoods.IEEE Signal Processing Letters. 2005;12(12):839–842. [20] Portilla J, Strela V, Wainwright M, Simoncelli E. Image denoising using scale mixtures of gaussians in the wavelet domain. IEEE Trans On Image Processing. 2003;12:1338–1351. [21] L. Rudin and S. Osher, “Total variation based image restoration with free local constraints,” in Proc. Of IEEE International Conference on Image Processing (ICIP), 1, pp. 31–35, Nov. 1994. [22] [C. Tomasi and R. Manduchi, “Bilateral filtering for gray and color images,” in Proceedings International Conference on computer vision, pp. 839–846, 1998. [23] Mathworks. The Matlab image processing toolbox. http://www.mathworks.com/access/helpdesk/help/toolbox/images/ [24] L. S¸endur and I. Selesnick, “Bivariate shrinkage with local variance estimation,” IEEE Signal Processing Letters 9, pp. 438–441, 2002. [25] J. Portilla, V. Strela, M. Wainwright, and E. Simoncelli, “Image denoising using scale mixtures of Gaussians in the wavelet domain ,” IEEE Transactions on image processing 12(11), pp. 1338–1351, 2003. 8. .Published Work Published survey paper in “ SURVEY OF NOISE IN IMAGE AND EFFICIENT TECHNIQUE FOR NOISE REDUCTION” International Journal of Science and Research (IJSR)..This paper has been accepted by the journal to be published. (Mr. Ram Singar Verma) ARTISINGH Supervisor Research Scholar