Apache Kafka Meets Workflow Engines Bernd Ruecker Co-Founder and Chief Technologist @Camunda @berndruecker
Workflow engines. Really? https://www.flickr.com/photos/dullhunk/28251201308
There are pretty amazing use cases @berndruecker Order Management in Telco 5,000 process instances/s Money Transfer 200 process instances/s Perseverance Mars Rover Nasa
Customer onboarding example @berndruecker
Customer onboarding example @berndruecker
Scale Onboarding you might think of Real-life onboarding use case in banking Money transfer or trading Process Instances per second @berndruecker
Making phone calls Scale Telco Onboarding Process Instances per second @berndruecker
A process Steps In a certain sequence Which might be long running @berndruecker Time-controlled events
A workflow engine Or more scalable: @berndruecker
A workflow engine Or more scalable: @berndruecker Camunda Platform Camunda Cloud Two workflow engines: - RDBMS / traditional & on-prem - Event-Sourcing / cloud-native
https://blog.bernd-ruecker.com/zeebe- io-a-horizontally-scalable-distributed- workflow-engine-45788a90d549 “Zeebe” is the workflow engine offered within Camunda Cloud
Workflow engines at scale https://camunda.com/blog/2019/08/zeebe-horizontal-scalability/ @berndruecker
Show me code! https://github.com/berndruecker/kafka-camunda-spring-simple
Technical Example Java Spring Boot Application Camunda Cloud Confluent Cloud Kafka Topic Zeebe Worker Via subscription Publish record Kafka Listener Via subscription Correlate to process instance https://github.com/berndruecker/kafka-camunda-spring-simple @berndruecker
Kafka Connect
Why? Some use cases… @berndruecker
Microservices Checkout Payment Inventory Shipment @berndruecker
Order Placed Payment Received Goods Shipped Notification Event-driven & Reactive @berndruecker Checkout Payment Inventory Shipment
Peer-to-peer event chains Checkout Payment Inventory Shipment Order placed Payment received Goods shipped Goods fetched @berndruecker
Peer-to-peer event chains Checkout Payment Inventory Shipment Order placed Payment received Goods shipped Goods fetched @berndruecker
The danger is that it's very easy to make nicely decoupled systems with event notification, without realizing that you're losing sight of that larger-scale flow, and thus set yourself up for trouble in future years. https://martinfowler.com/articles/201701-event-driven.html @berndruecker
The danger is that it's very easy to make nicely decoupled systems with event notification, without realizing that you're losing sight of that larger-scale flow, and thus set yourself up for trouble in future years. https://martinfowler.com/articles/201701-event-driven.html @berndruecker
The danger is that it's very easy to make nicely decoupled systems with event notification, without realizing that you're losing sight of that larger-scale flow, and thus set yourself up for trouble in future years. https://martinfowler.com/articles/201701-event-driven.html @berndruecker
Peer-to-peer event chains Checkout Payment Inventory Shipment Order placed Payment received Goods shipped Goods fetched Fetch the goods before the payment @berndruecker
Peer-to-peer event chains Checkout Payment Inventory Shipment Fetch the goods before the payment Goods fetched Order placed Payment received Goods shipped @berndruecker
What we wanted Photo by Lijian Zhang, under Creative Commons SA 2.0 License and Wikimedia Commons / CC BY-SA 4.0 @berndruecker Choreography
Why is it so tempting? Service A Event Bus A B Service B C Service C D E F Service D G Service … Service … Service … Service … Service … Service … Service … @berndruecker
Why is it so tempting? Service A Event Bus A B Service B C Service C D E F Service D G Service … Service … Service … Service … Service … Service … Service … Adding is easy! You can „buy“ a shorter initial time-to-value by choreography. It yields in technical debt. @berndruecker
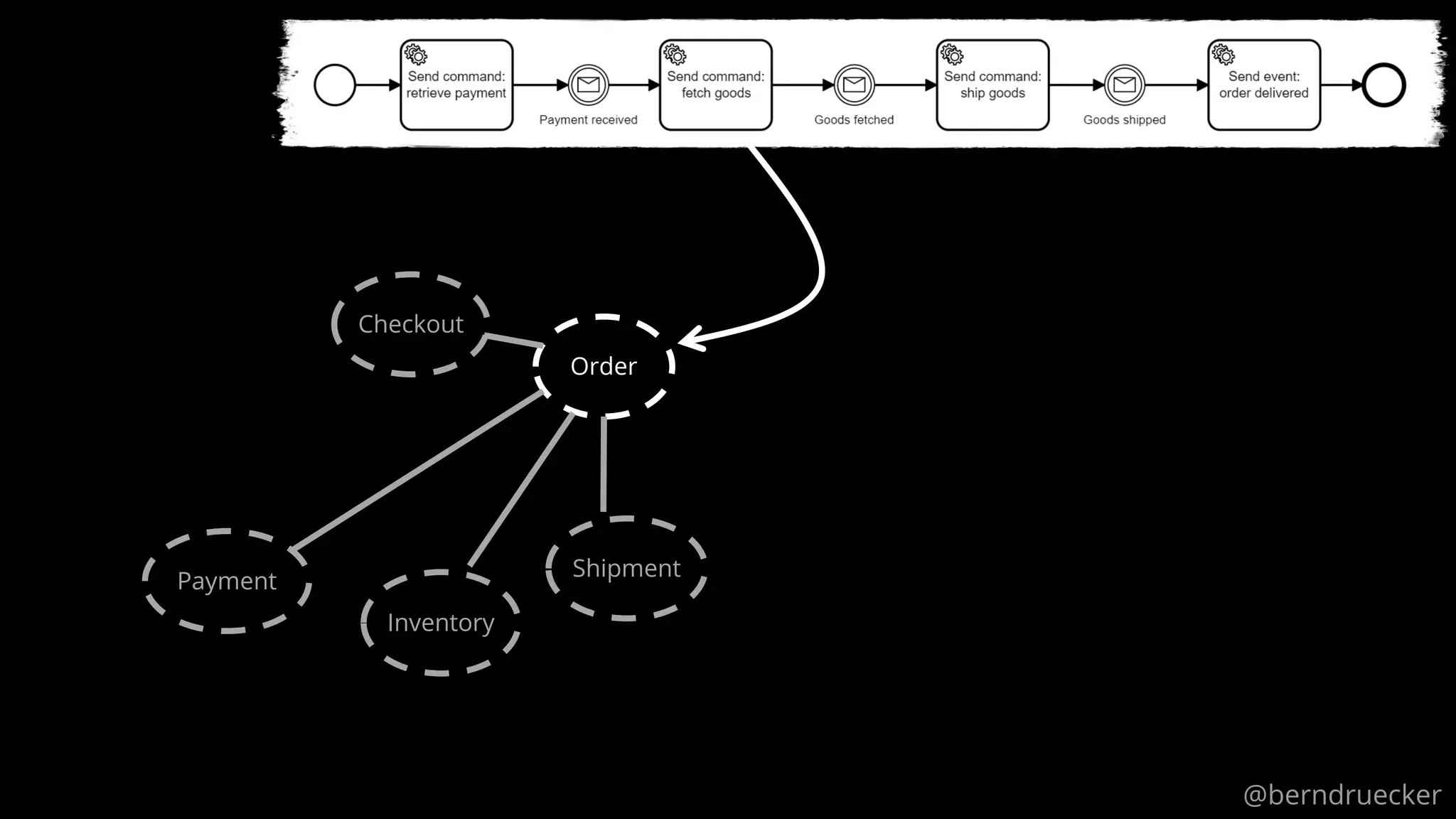
Order Fulfillment Decide about responsibility Checkout Payment Inventory Shipment Payment received Order placed Retrieve payment @berndruecker
Order Fulfillment Decide about responsibility Checkout Payment Inventory Shipment Payment received Order placed Retrieve payment @berndruecker This is choreography This is orchestration
Order Fulfillment Decide about responsibility Checkout Payment Inventory Shipment Order placed Retrieve payment It can still be Apache Kafka! @berndruecker
? Event Command Message Record Event Fact, happened in the past, immutable Intend, Want s.th. to happen, The intention itself is a fact @berndruecker
? Event Command Message Record Event @berndruecker
Commands in disguise The Customer Needs To Be Sent A Message To Confirm Address Change Event Send Message Wording of Sender Wording of recipient
Checkout Order Payment Event-driven: Decision to couple is on the receiving side Command-driven Decision to couple is on the sending side Direction of dependency Retrieve Payment Order placed Payment received Direction of dependency @berndruecker
Order Checkout Payment Inventory Shipment Stateful orchestration This orchestration requires state @berndruecker
Order Checkout Payment Inventory Shipment @berndruecker
Now it is easy to change the process flow @berndruecker
Some code? https://github.com/berndruecker/flowing-retail/tree/master/kafka @berndruecker
Customer created Sam Newman: Building Microservices @berndruecker
Mix orchestration and choreography Orchestration Orchestration Orchestration Choreography @berndruecker
Another use case: Transactions Service Kafka RDMS 1. Receive 4. Send additional events 2. Business Logic 3. Send response @berndruecker
Another use case example: Vehicle Maintenance
Action Insights Measurements generates Leads to oil pressure is 80 psi oil pressure is critically high Schedule maintenance Call driver to stop and inspect … @berndruecker
Action Insights Measurements generates Leads to oil pressure is 80 psi oil pressure is critically high Schedule maintenance Kafka Topic Measures Kafka Topic Insights Camunda Workflow Maintenance Stateful Stream Processor Decision Workflows Event Streams @berndruecker Custom Connector
https://blog.bernd-ruecker.com/ zeebe-loves-kafka-d82516030f99 @berndruecker
@berndruecker Kafka Camunda Produce Record Consume Records Apache Kafka
Summary • A workflow engine is complementary to Apache Kafka • The technical integration is easy • There are tools that scale • Typical use cases • Microservices orchestration (balanced with choreography) • Business transactions • Actions resulting from streams @berndruecker
Thank you! @berndruecker
Want to learn more? https://ProcessAutomationBook.com/ Free electronic version available Featuring code examples:
mail@berndruecker.io @berndruecker https://berndruecker.io https://medium.com/berndruecker https://github.com/berndruecker https://www.infoq.com/articles/events- workflow-automation Contact: Slides: Blog: Code: https://www.infoworld.com/article/3254777/ application-development/ 3-common-pitfalls-of-microservices- integrationand-how-to-avoid-them.html https://thenewstack.io/5-workflow-automation- use-cases-you-might-not-have-considered/
Berlin, Germany http://berndruecker.io/ mail@berndruecker.io @berndruecker Bernd Ruecker Co-founder and Chief Technologist of Camunda

Kafka Summit 2021 - Apache Kafka meets workflow engines